HOME   LIST
‹–   –›

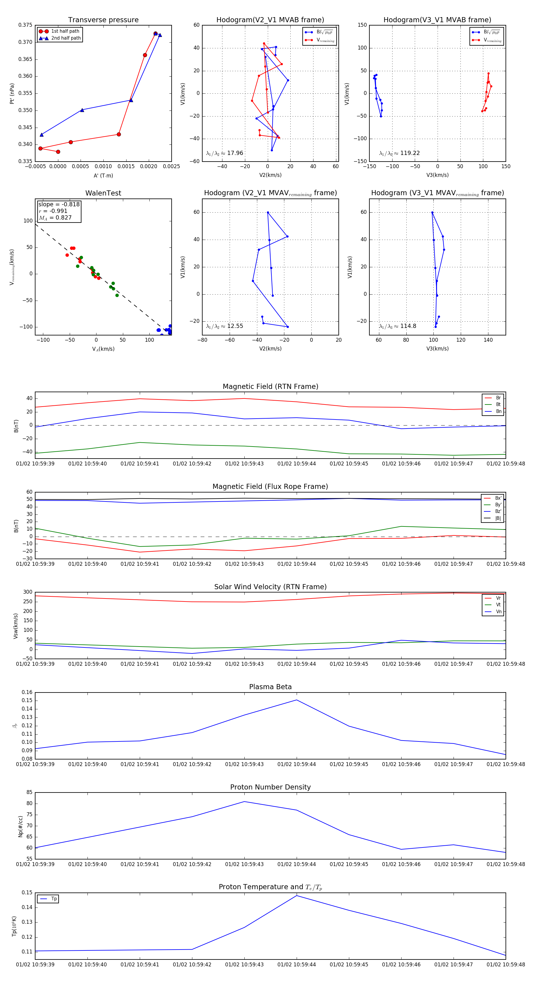
Flux Rope in 2024

Flux Rope Event 2024-01-02 10:59:39 ~ 2024-01-02 10:59:48 (10 seconds)


plot