HOME   LIST
‹–   –›

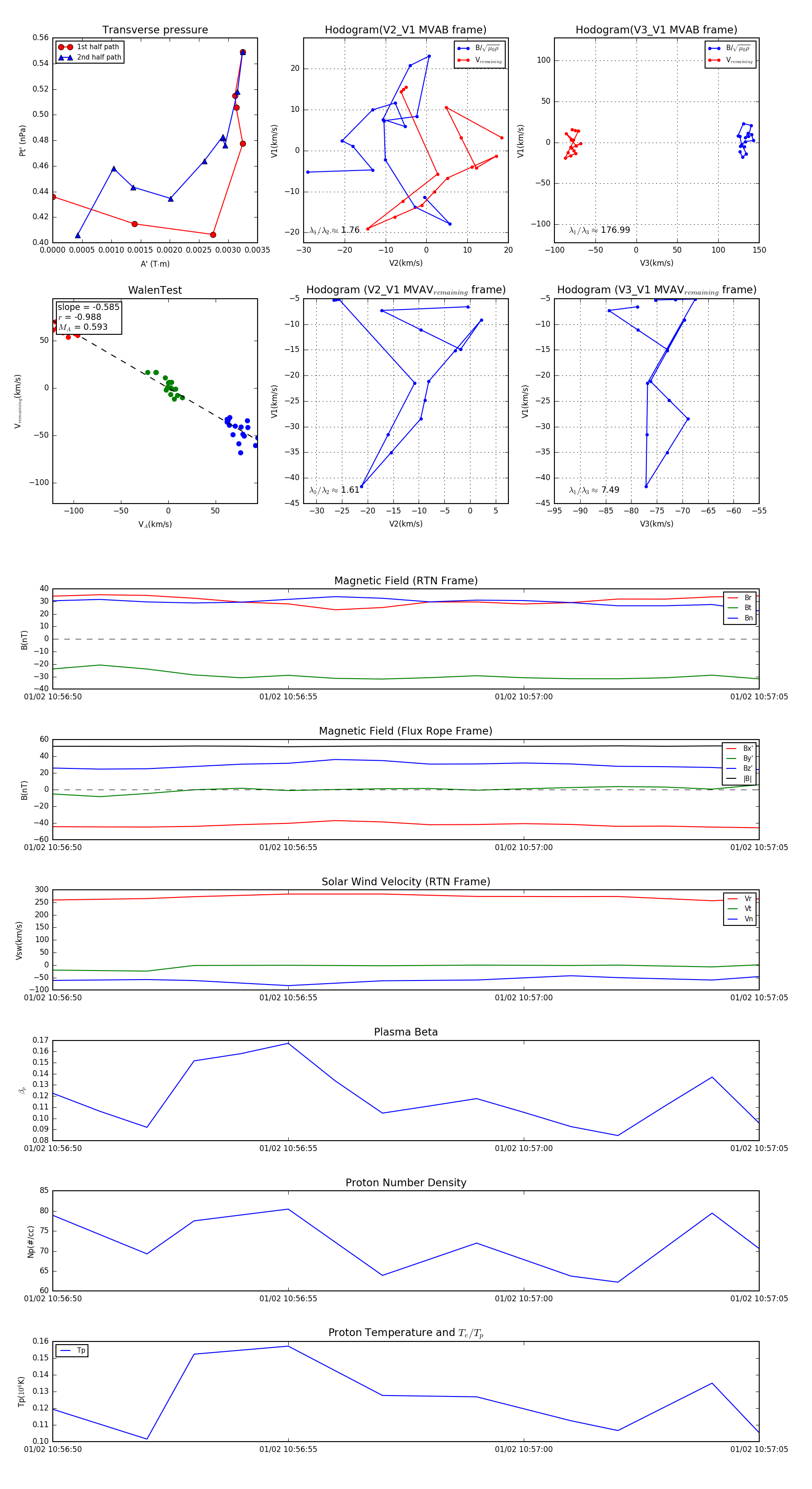
Flux Rope in 2024

Flux Rope Event 2024-01-02 10:56:50 ~ 2024-01-02 10:57:05 (16 seconds)


plot