HOME   LIST
‹–   –›

Flux Rope in 2024

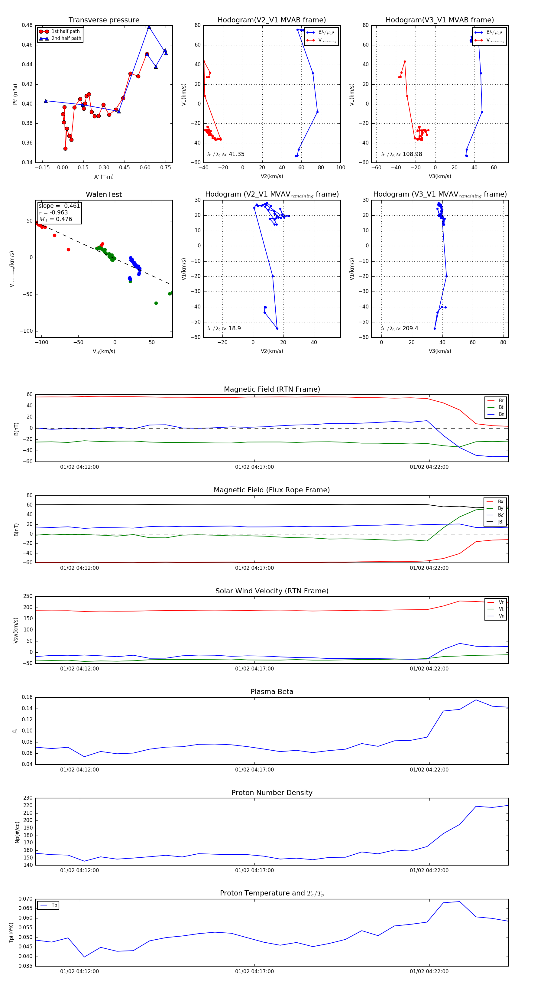
Flux Rope Event 2024-01-02 04:10:44 ~ 2024-01-02 04:24:16 (813 seconds)


plot