HOME   LIST
‹–   –›

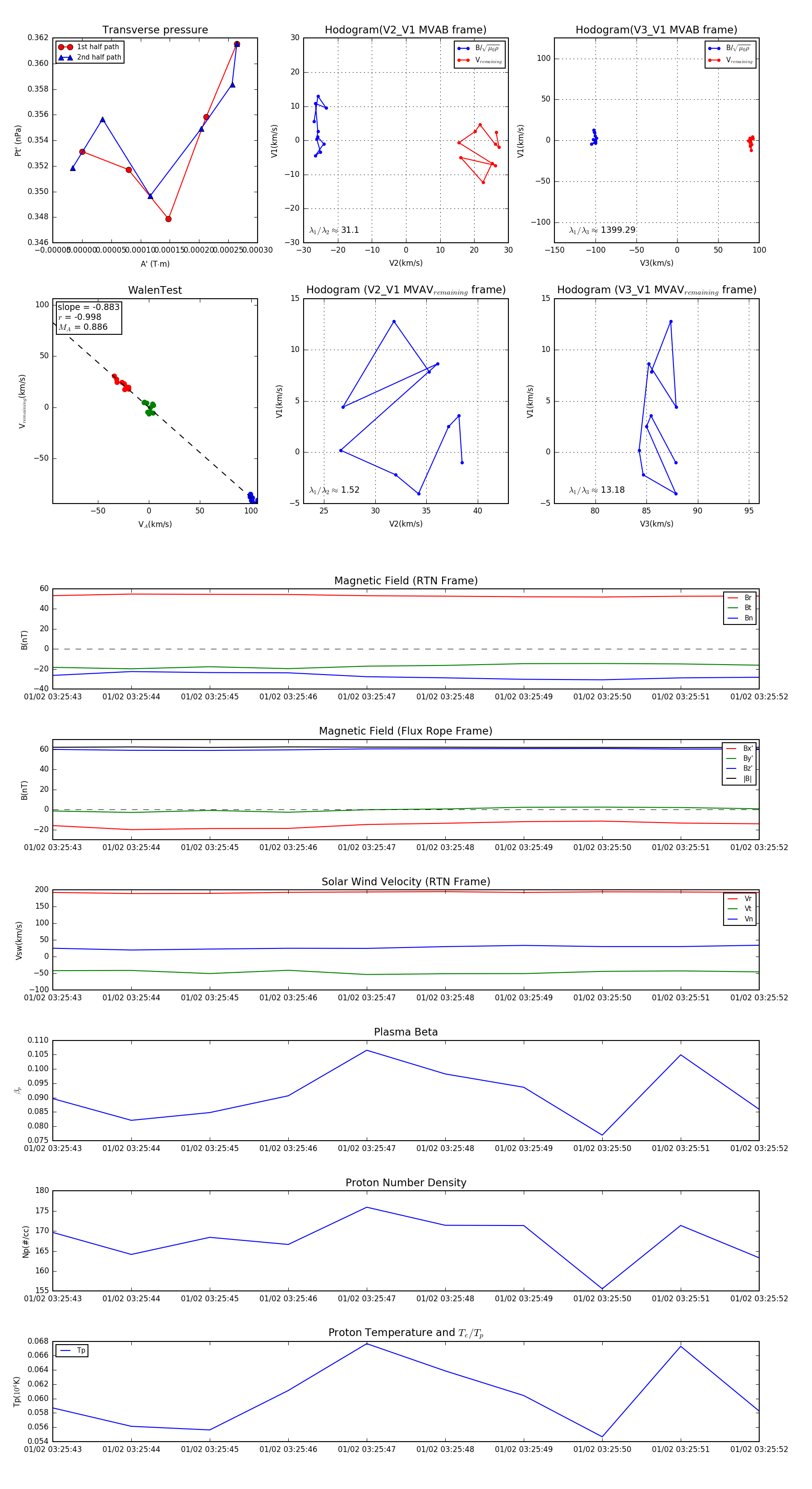
Flux Rope in 2024

Flux Rope Event 2024-01-02 03:25:43 ~ 2024-01-02 03:25:52 (10 seconds)


plot