HOME   LIST
‹–   –›

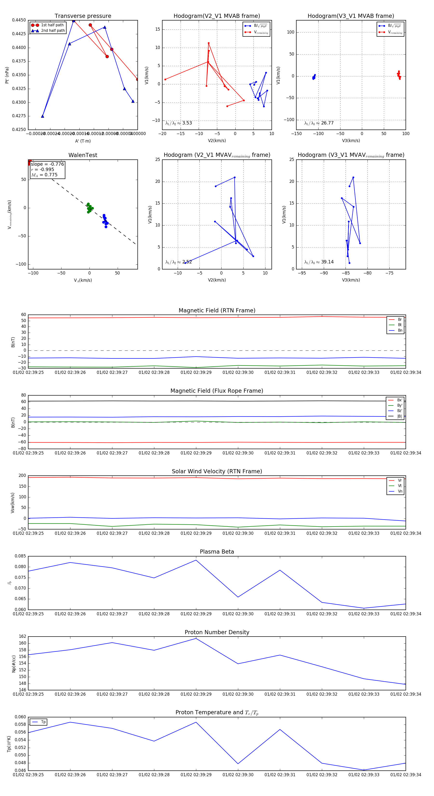
Flux Rope in 2024

Flux Rope Event 2024-01-02 02:39:25 ~ 2024-01-02 02:39:34 (10 seconds)


plot