HOME   LIST
‹–   –›

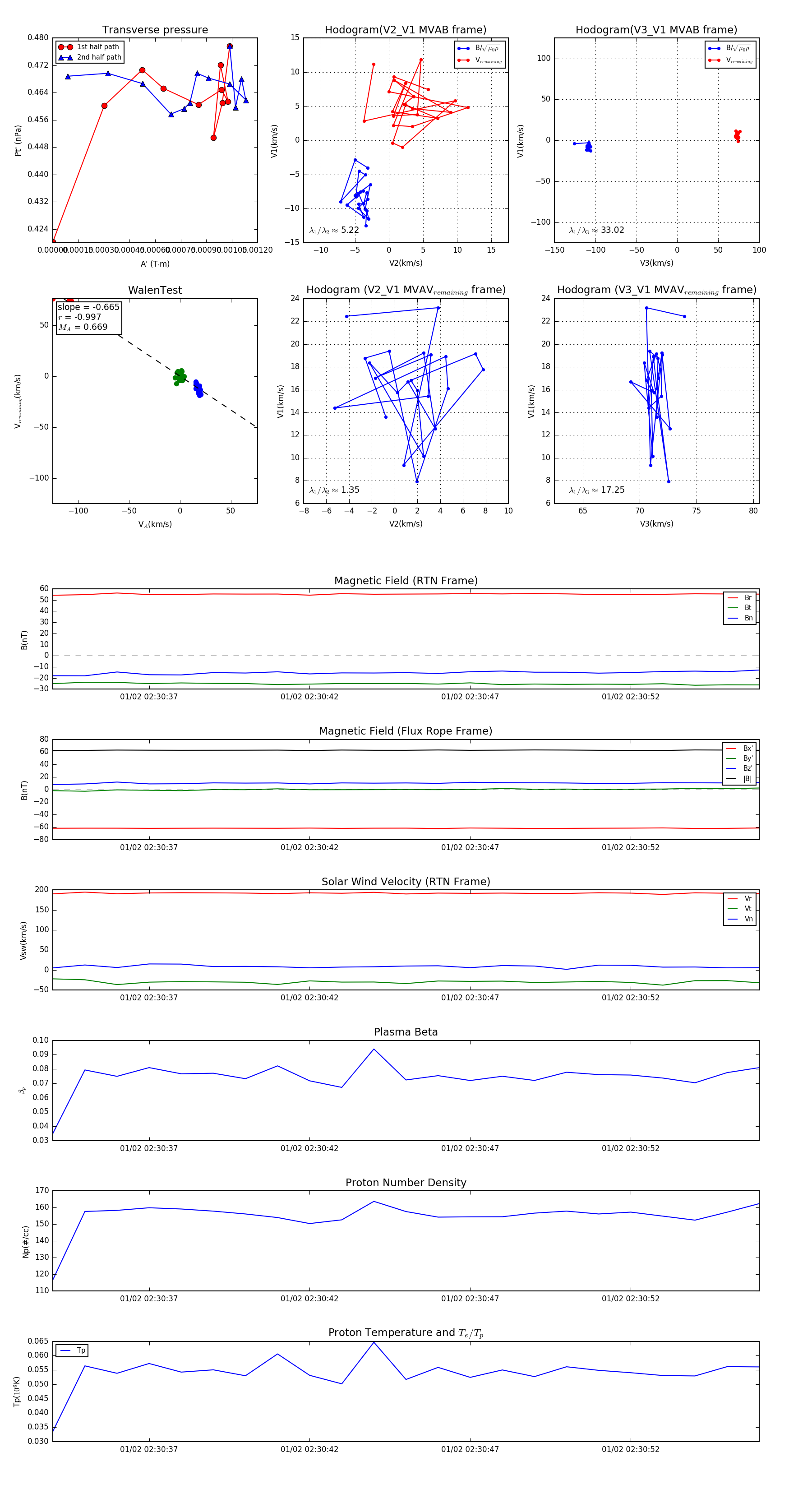
Flux Rope in 2024

Flux Rope Event 2024-01-02 02:30:34 ~ 2024-01-02 02:30:56 (23 seconds)


plot