HOME   LIST
‹–   –›

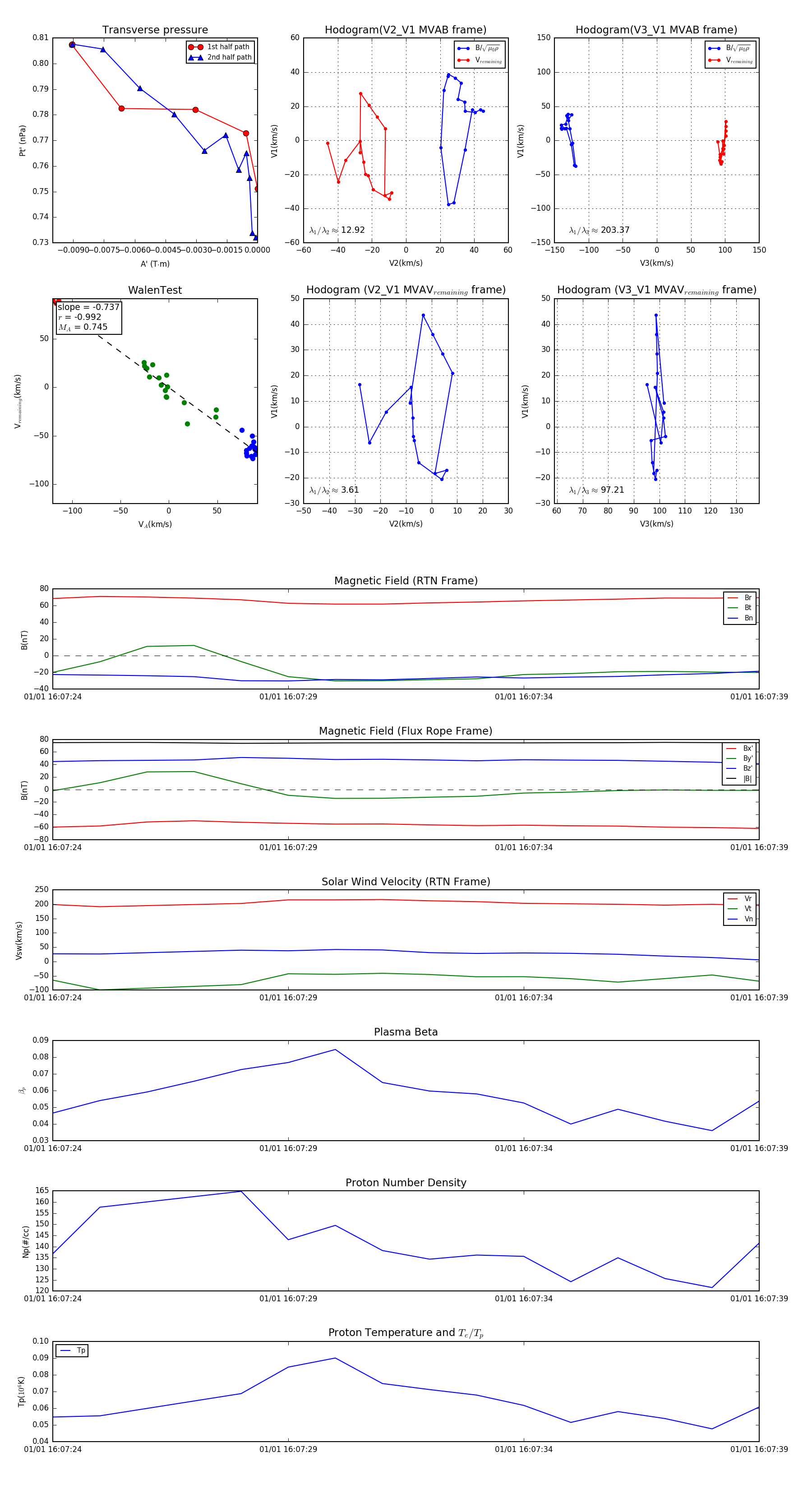
Flux Rope in 2024

Flux Rope Event 2024-01-01 16:07:24 ~ 2024-01-01 16:07:39 (16 seconds)


plot