HOME   LIST
‹–   –›

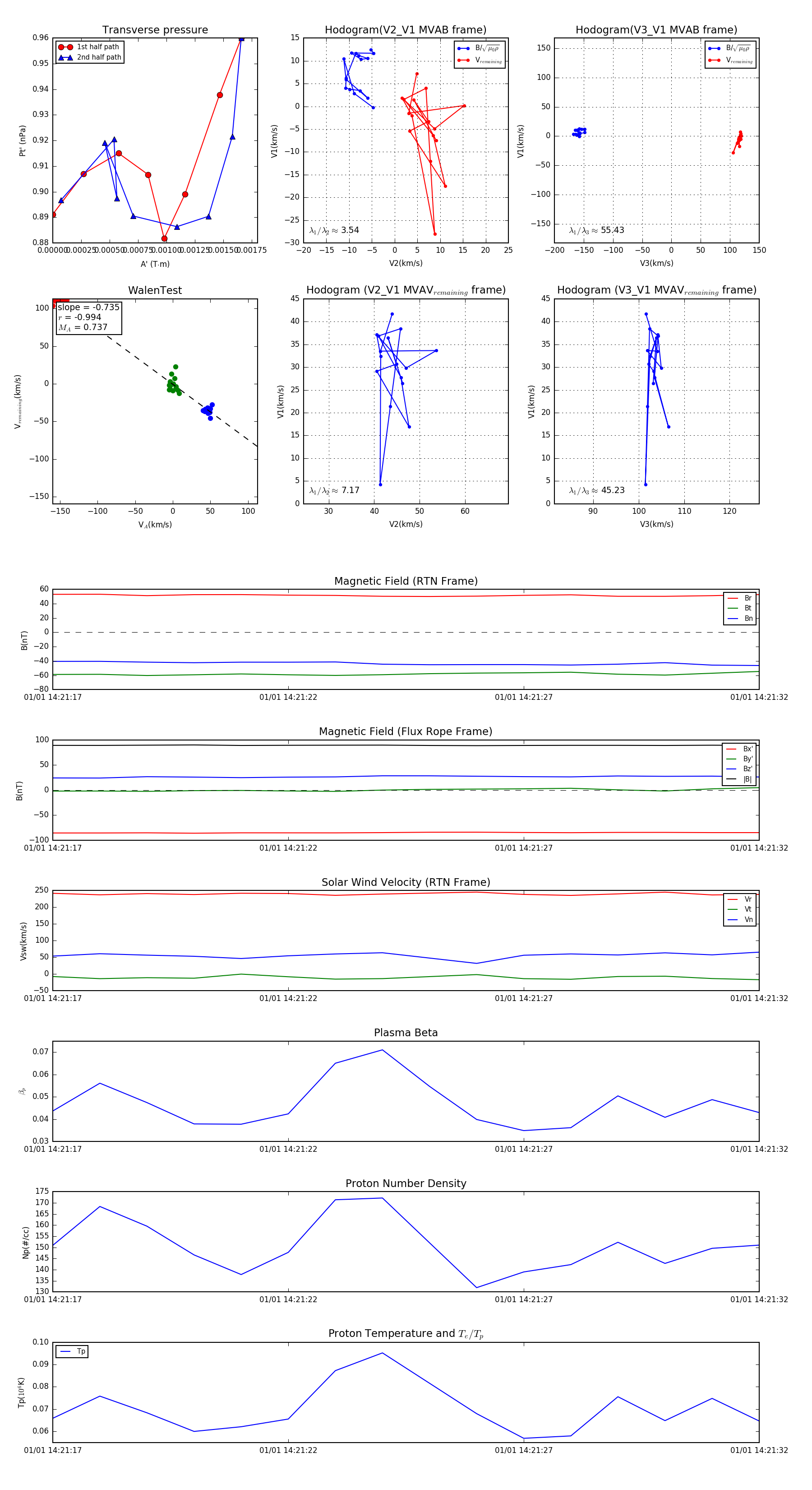
Flux Rope in 2024

Flux Rope Event 2024-01-01 14:21:17 ~ 2024-01-01 14:21:32 (16 seconds)


plot