HOME   LIST
‹–   –›

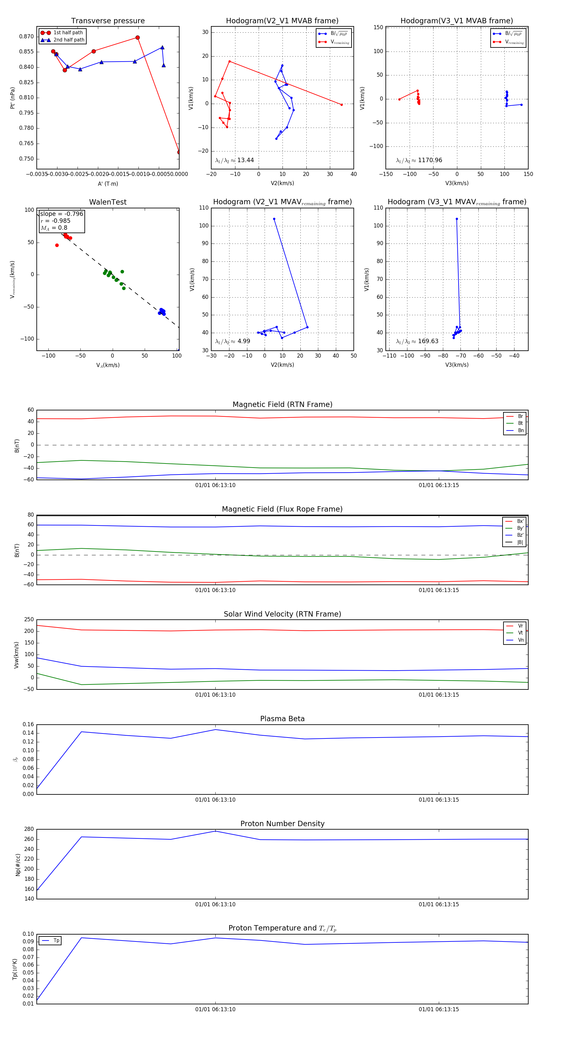
Flux Rope in 2024

Flux Rope Event 2024-01-01 06:13:06 ~ 2024-01-01 06:13:17 (12 seconds)


plot