HOME   LIST
‹–   –›

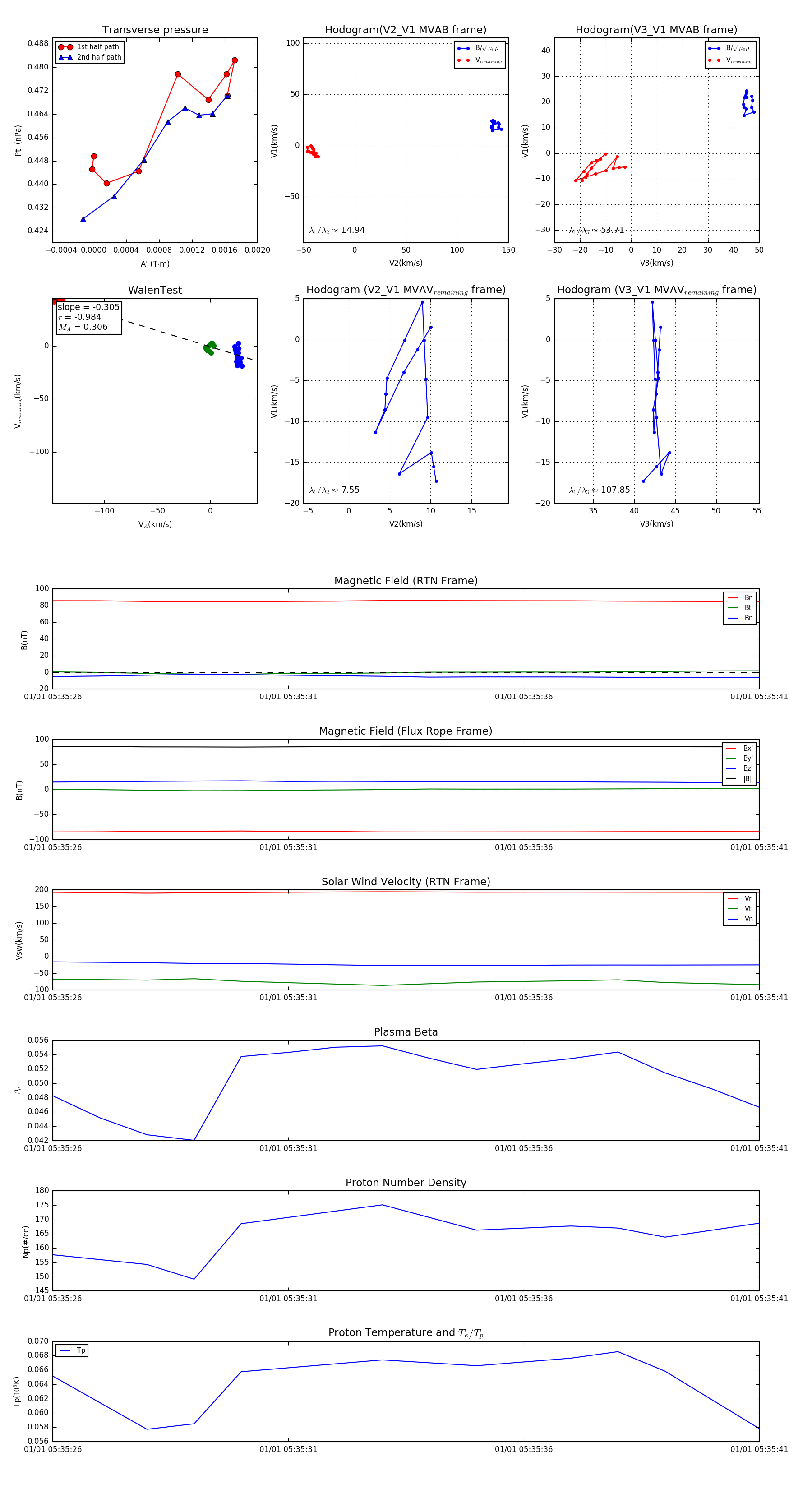
Flux Rope in 2024

Flux Rope Event 2024-01-01 05:35:26 ~ 2024-01-01 05:35:41 (16 seconds)


plot