HOME   LIST
‹–   –›

Flux Rope in 2024

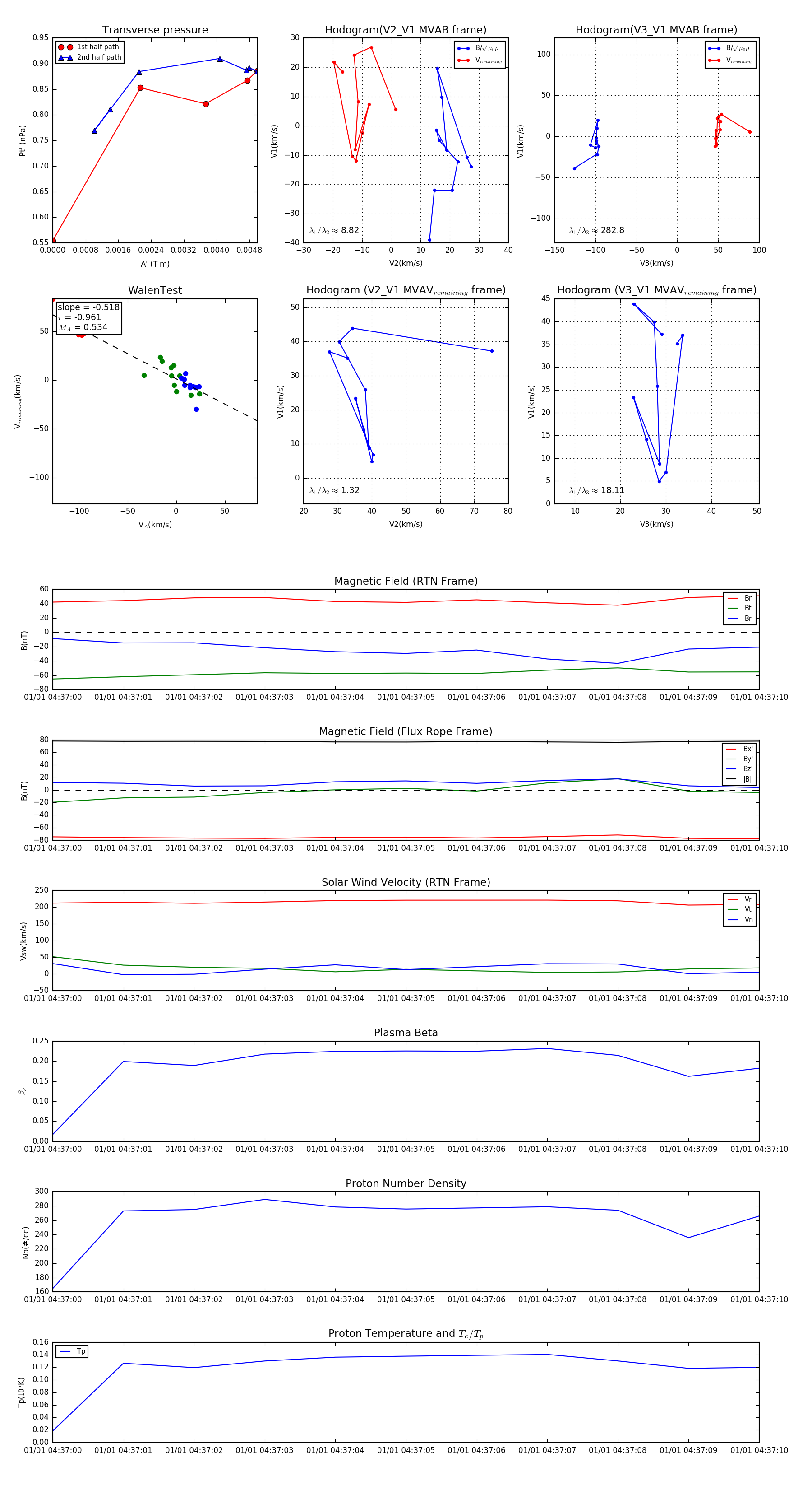
Flux Rope Event 2024-01-01 04:37:00 ~ 2024-01-01 04:37:10 (11 seconds)


plot