HOME   LIST
‹–   –›

Flux Rope in 2024

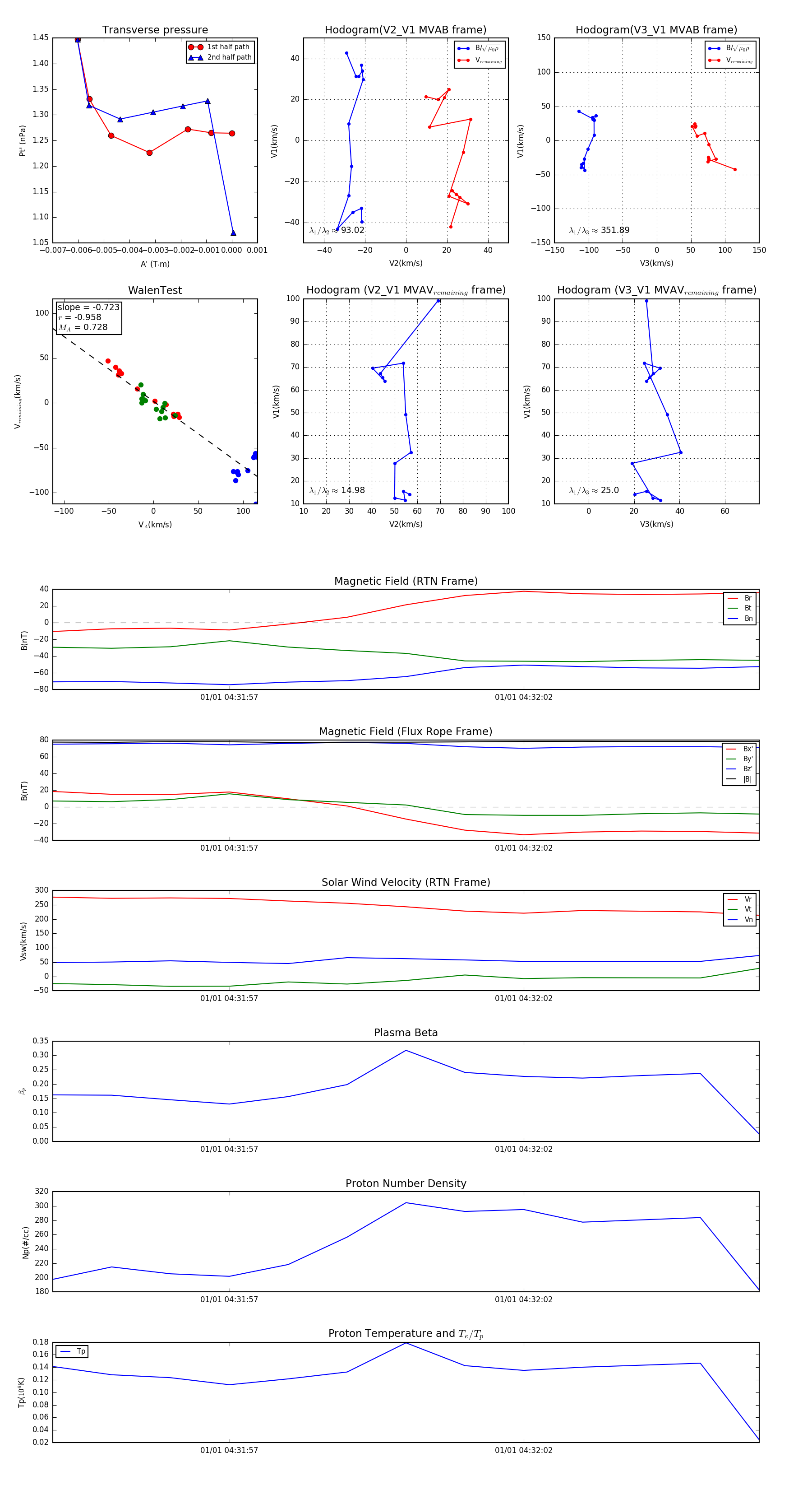
Flux Rope Event 2024-01-01 04:31:54 ~ 2024-01-01 04:32:06 (13 seconds)


plot