HOME   LIST
‹–   –›

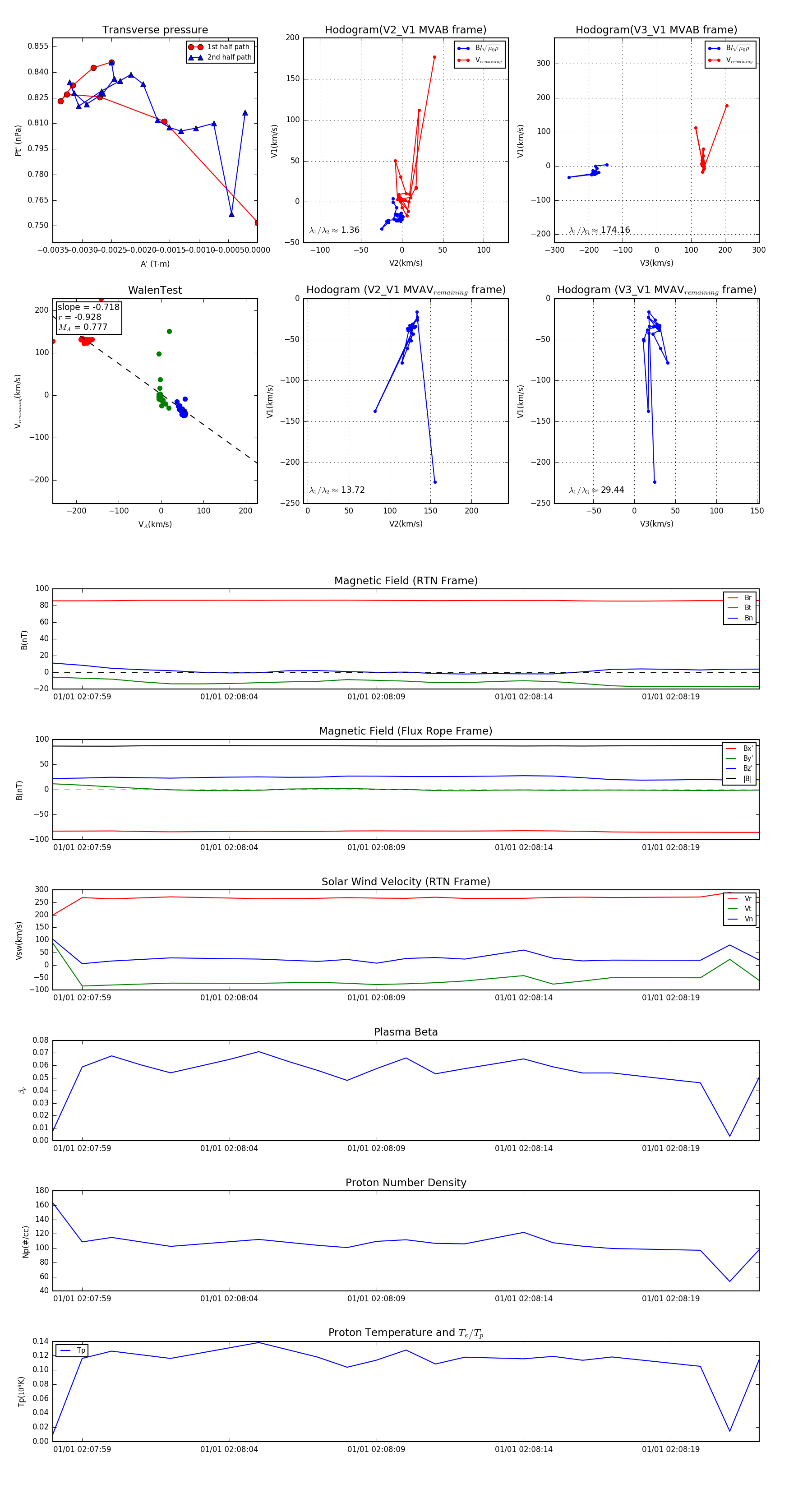
Flux Rope in 2024

Flux Rope Event 2024-01-01 02:07:58 ~ 2024-01-01 02:08:22 (25 seconds)


plot