HOME   LIST
‹–   –›

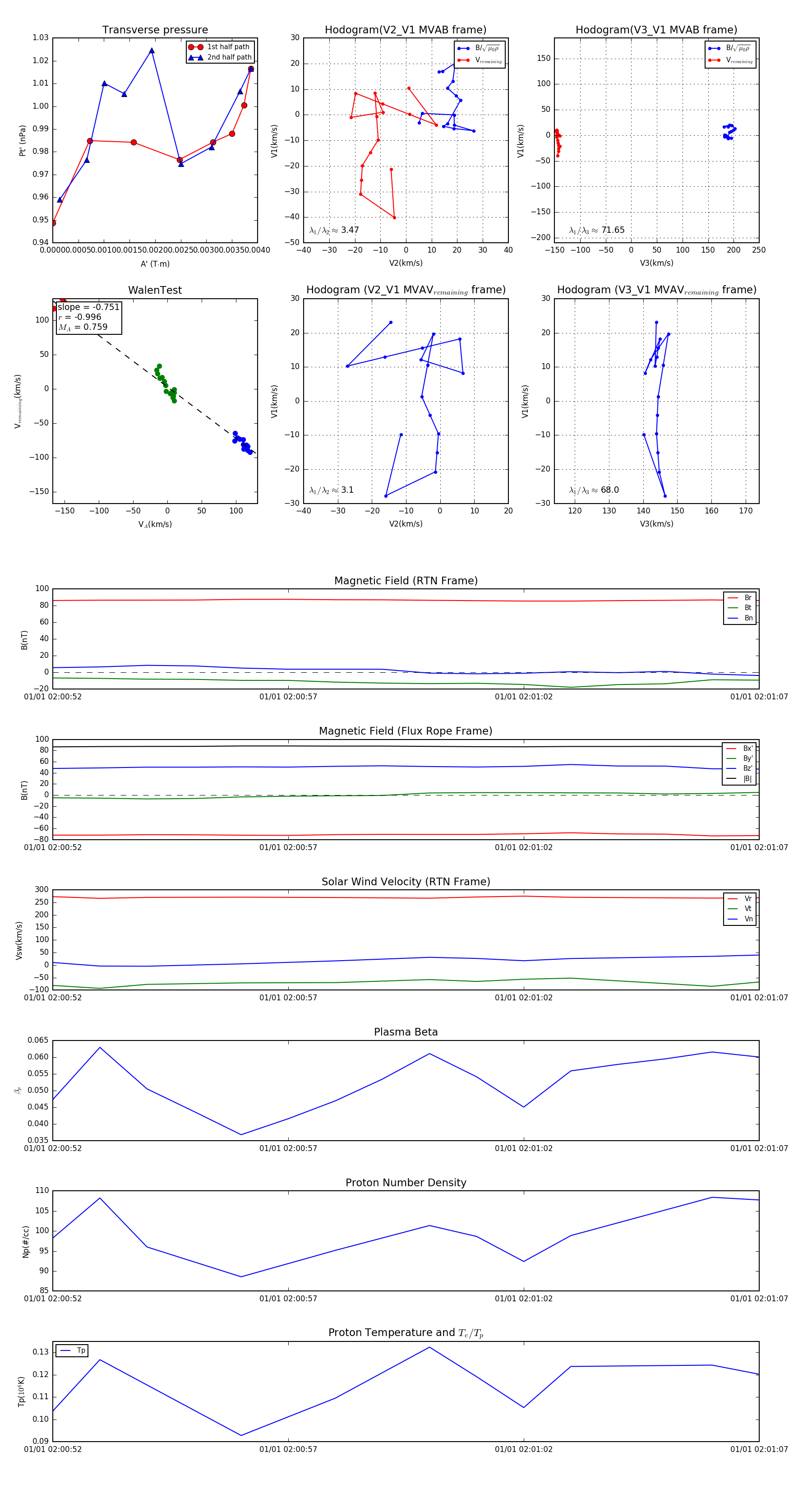
Flux Rope in 2024

Flux Rope Event 2024-01-01 02:00:52 ~ 2024-01-01 02:01:07 (16 seconds)


plot