HOME   LIST
‹–   –›

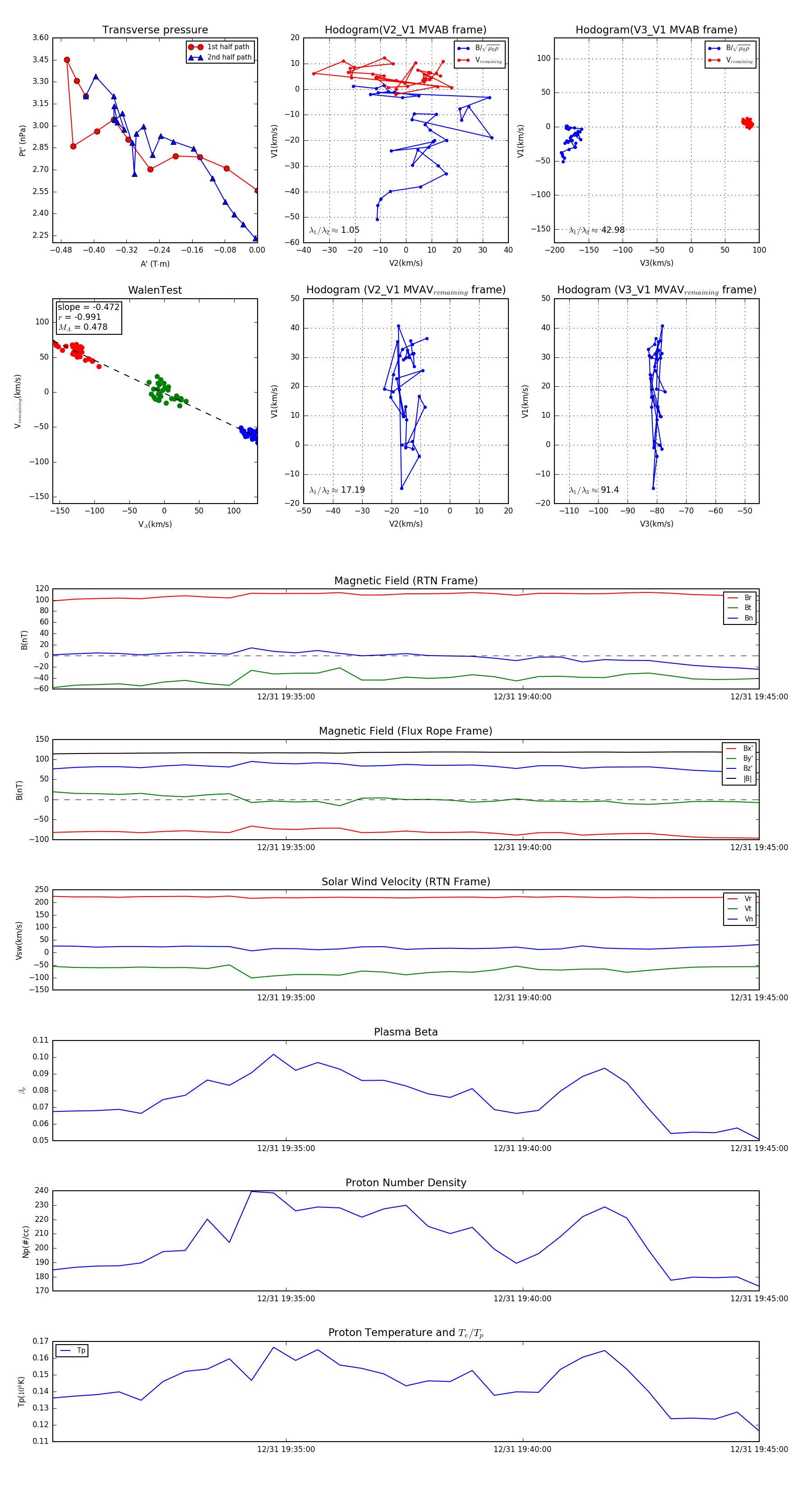
Flux Rope in 2023

Flux Rope Event 2023-12-31 19:30:04 ~ 2023-12-31 19:45:00 (897 seconds)


plot