HOME   LIST
‹–   –›

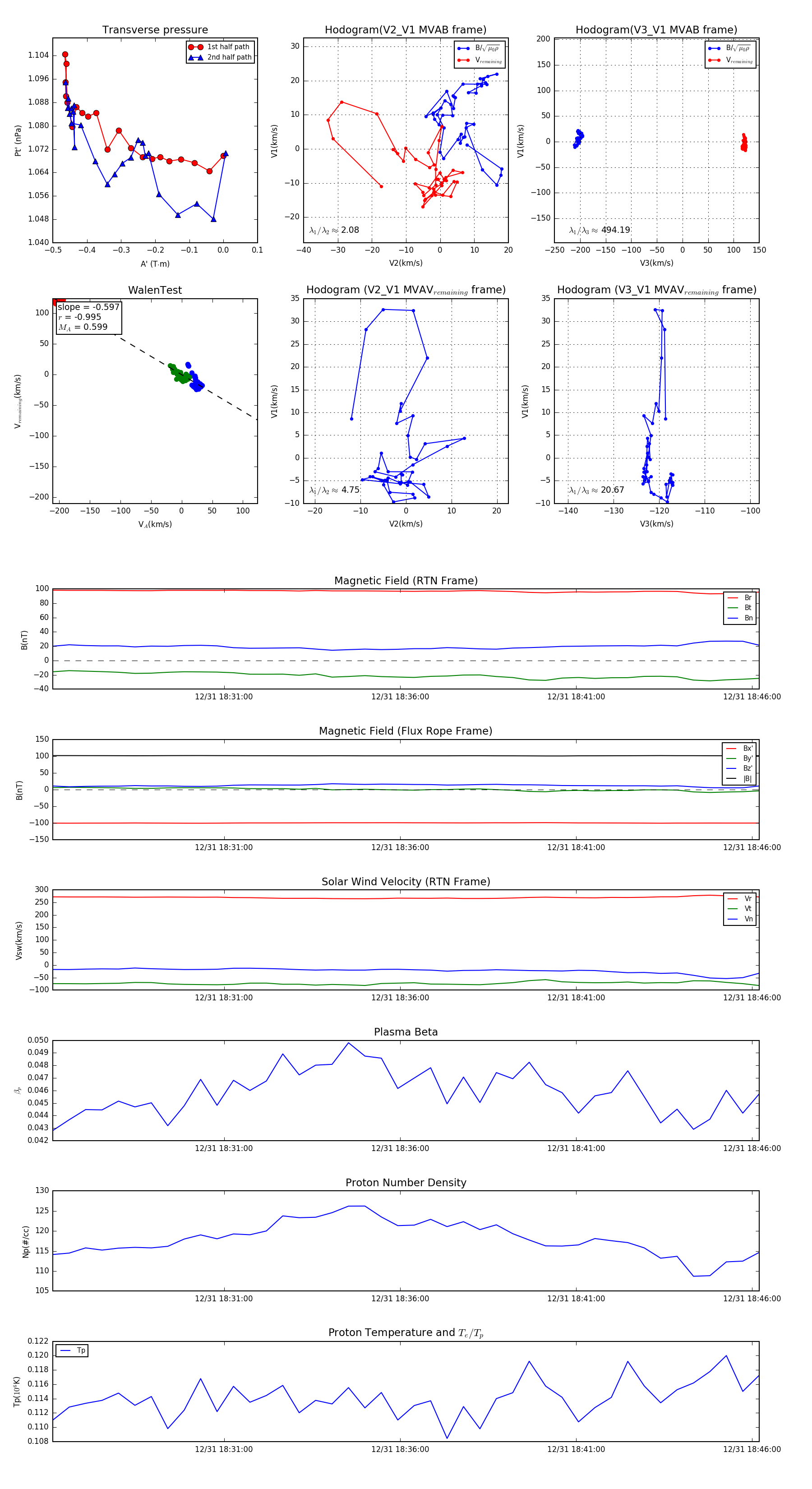
Flux Rope in 2023

Flux Rope Event 2023-12-31 18:26:08 ~ 2023-12-31 18:46:12 (1205 seconds)


plot