HOME   LIST
‹–   –›

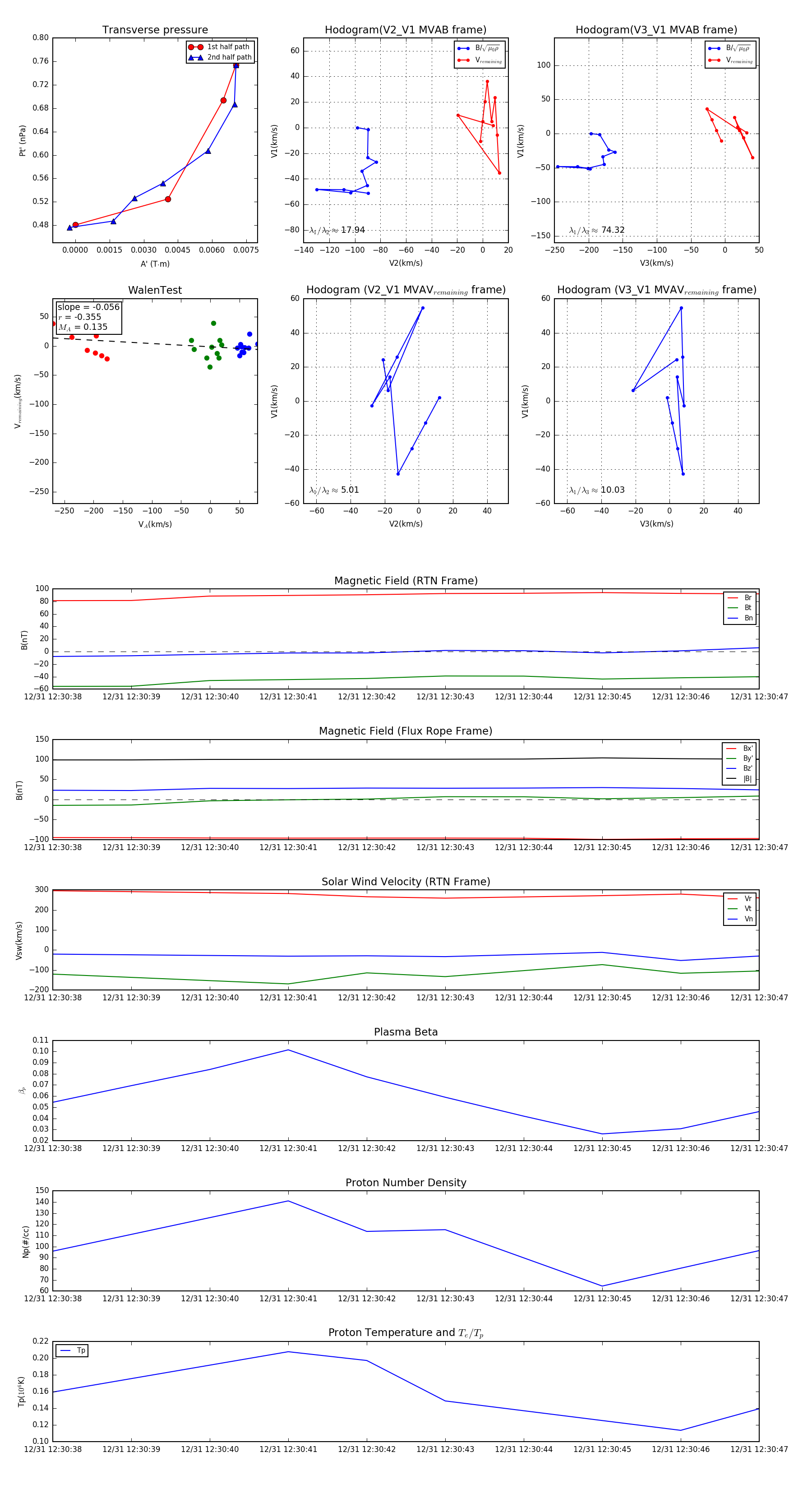
Flux Rope in 2023

Flux Rope Event 2023-12-31 12:30:38 ~ 2023-12-31 12:30:47 (10 seconds)


plot