HOME   LIST
‹–   –›

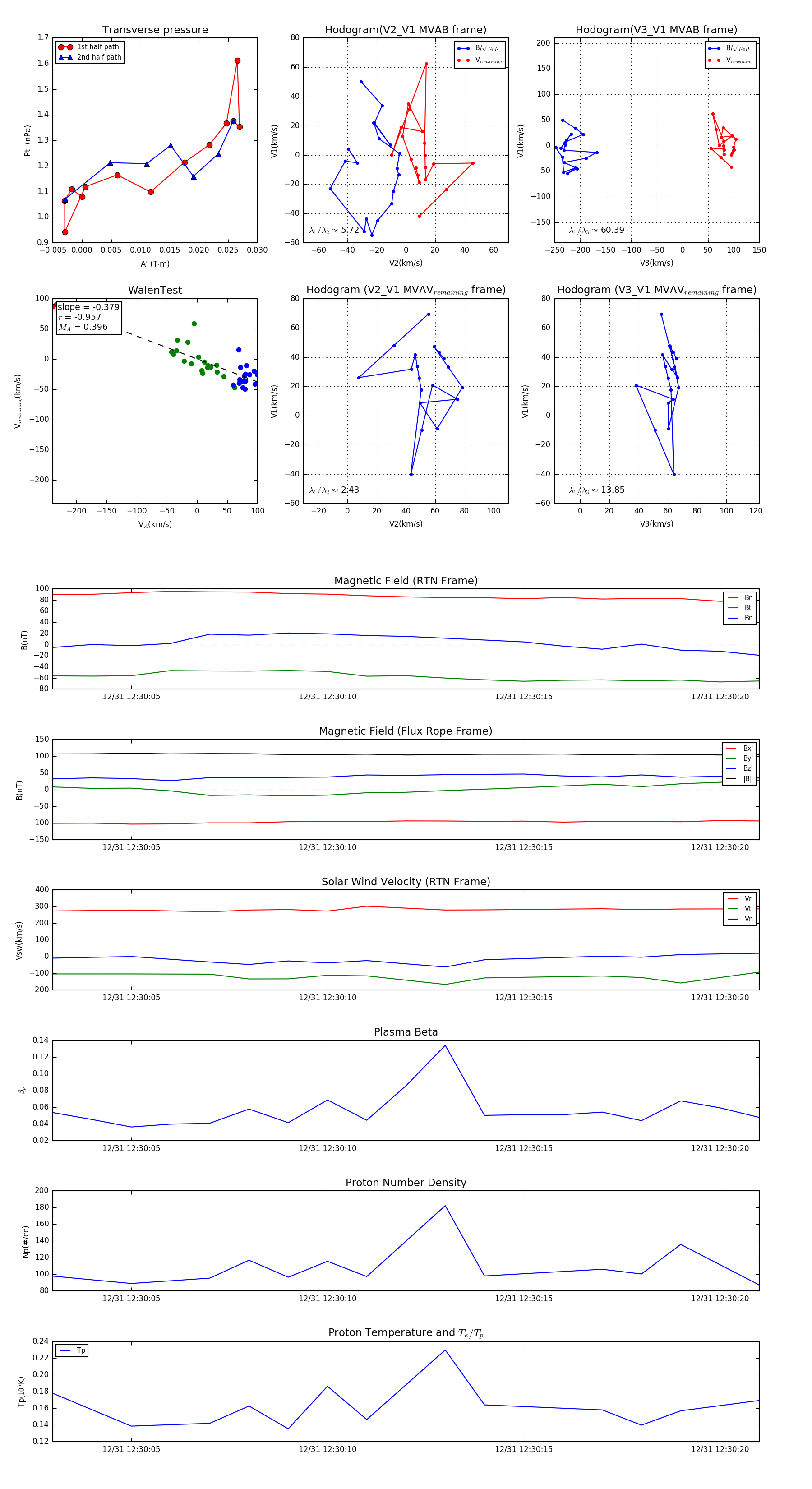
Flux Rope in 2023

Flux Rope Event 2023-12-31 12:30:03 ~ 2023-12-31 12:30:21 (19 seconds)


plot