HOME   LIST
‹–   –›

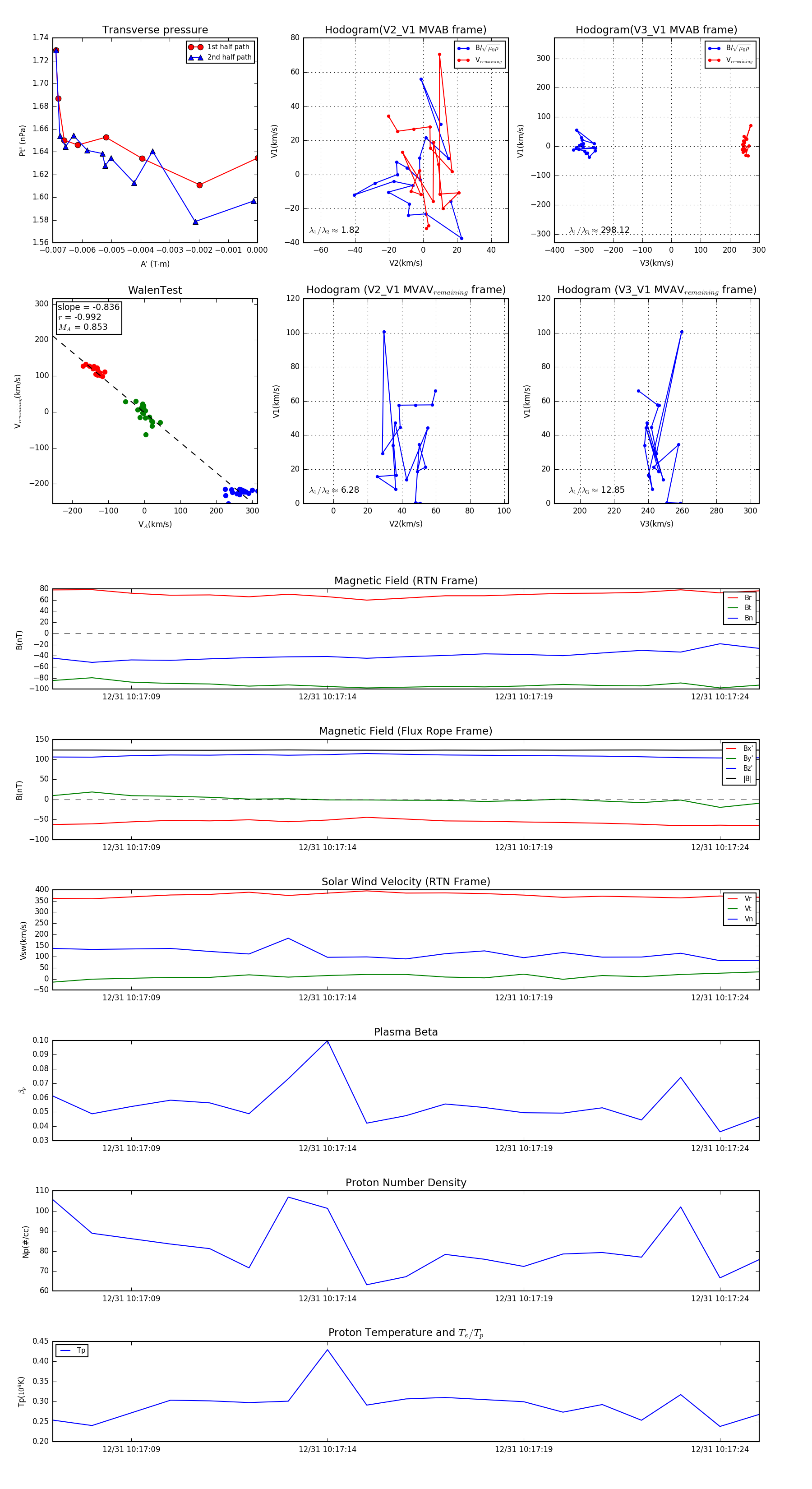
Flux Rope in 2023

Flux Rope Event 2023-12-31 10:17:07 ~ 2023-12-31 10:17:25 (19 seconds)


plot