HOME   LIST
‹–   –›

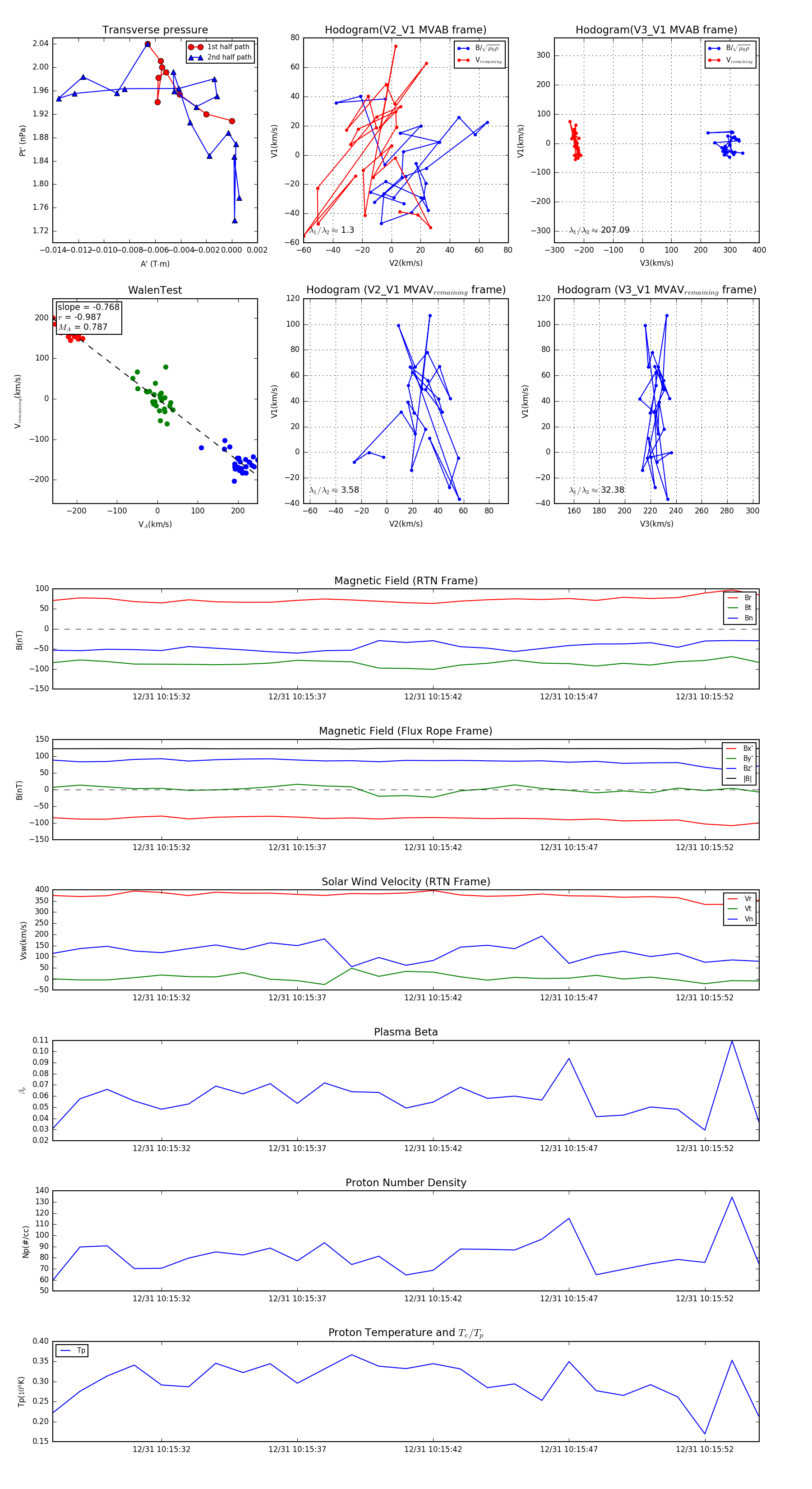
Flux Rope in 2023

Flux Rope Event 2023-12-31 10:15:28 ~ 2023-12-31 10:15:54 (27 seconds)


plot