HOME   LIST
‹–   –›

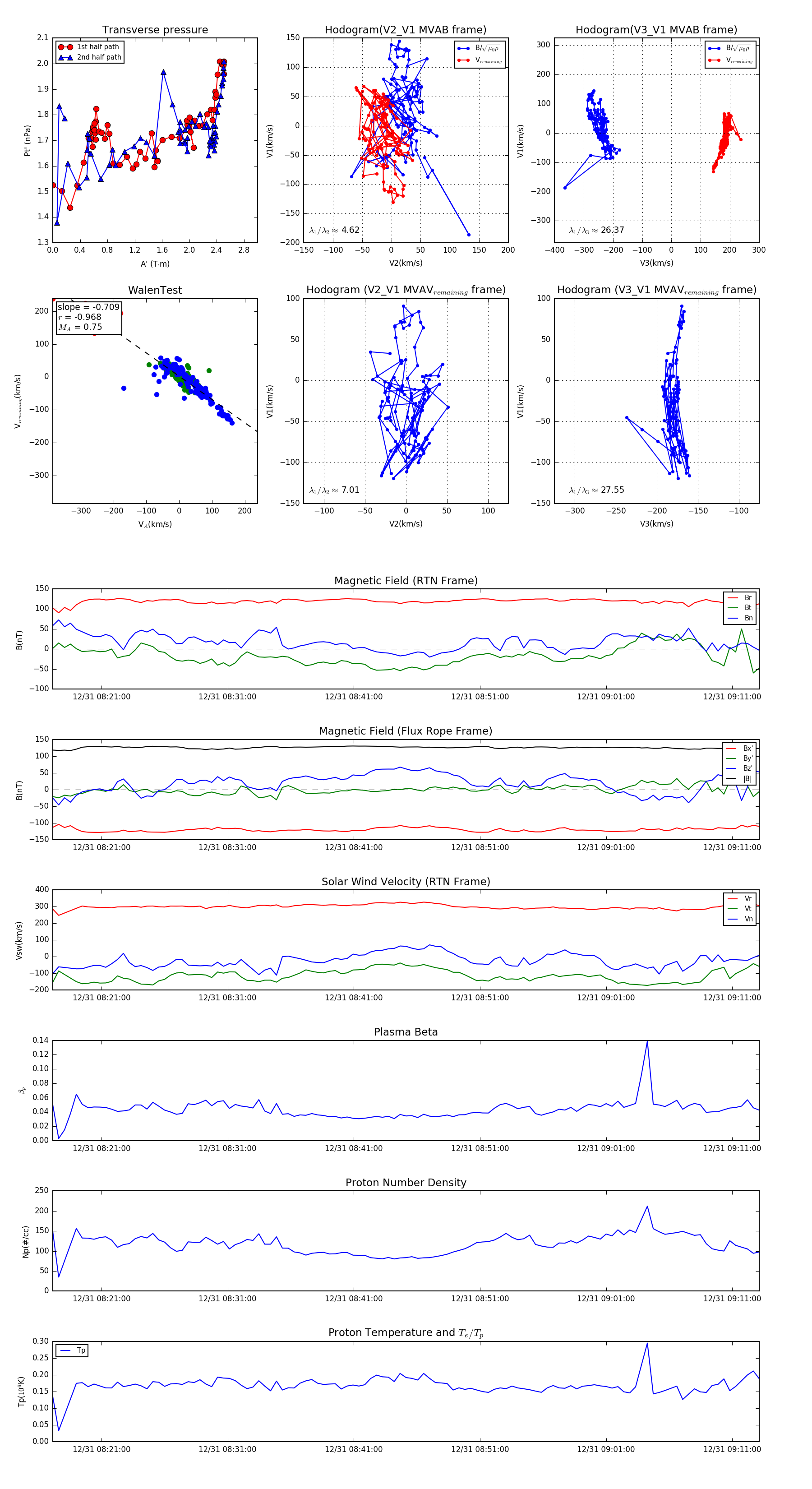
Flux Rope in 2023

Flux Rope Event 2023-12-31 08:17:08 ~ 2023-12-31 09:13:08 (3361 seconds)


plot