HOME   LIST
‹–   –›

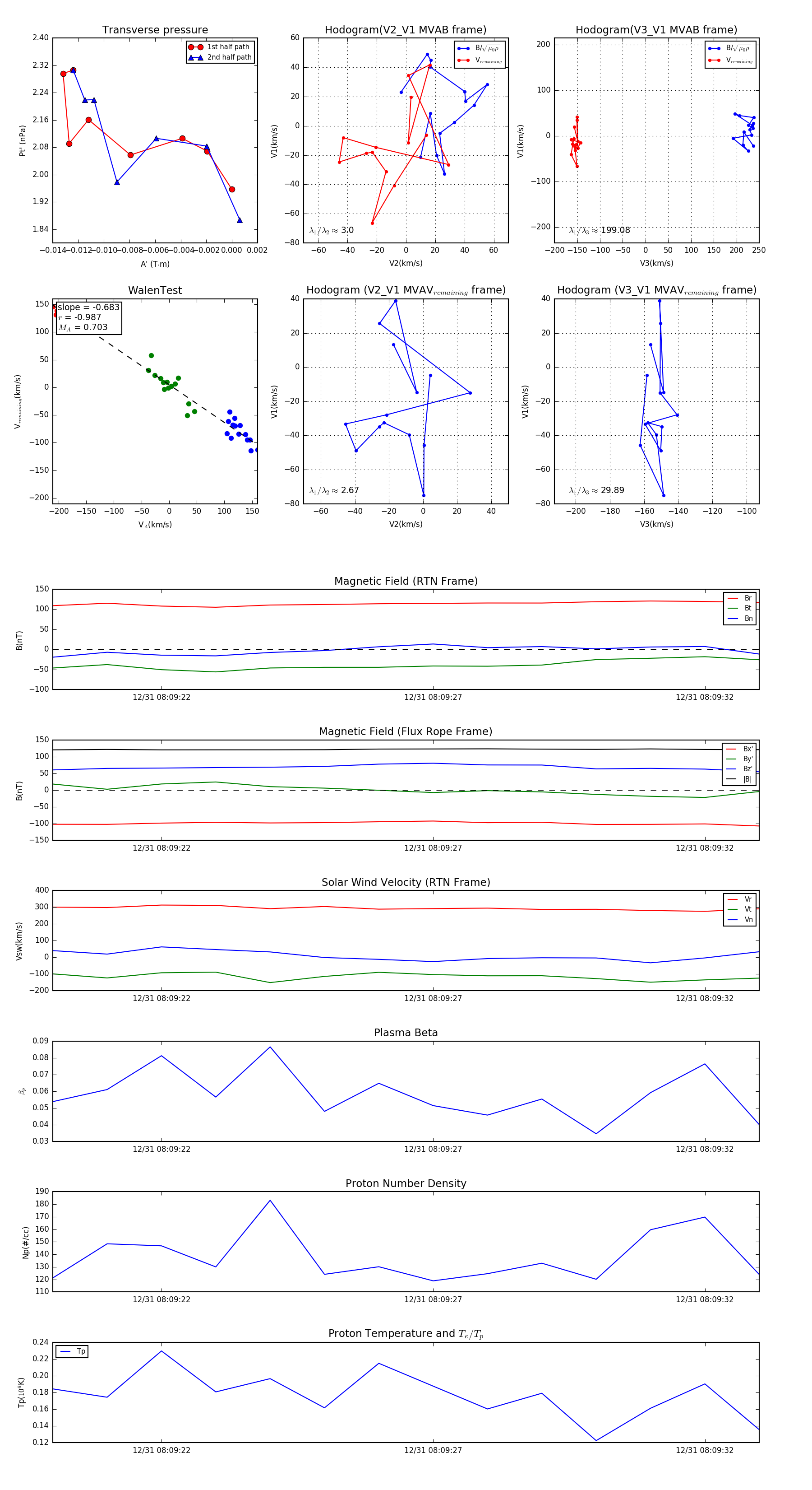
Flux Rope in 2023

Flux Rope Event 2023-12-31 08:09:20 ~ 2023-12-31 08:09:33 (14 seconds)


plot