HOME   LIST
‹–   –›

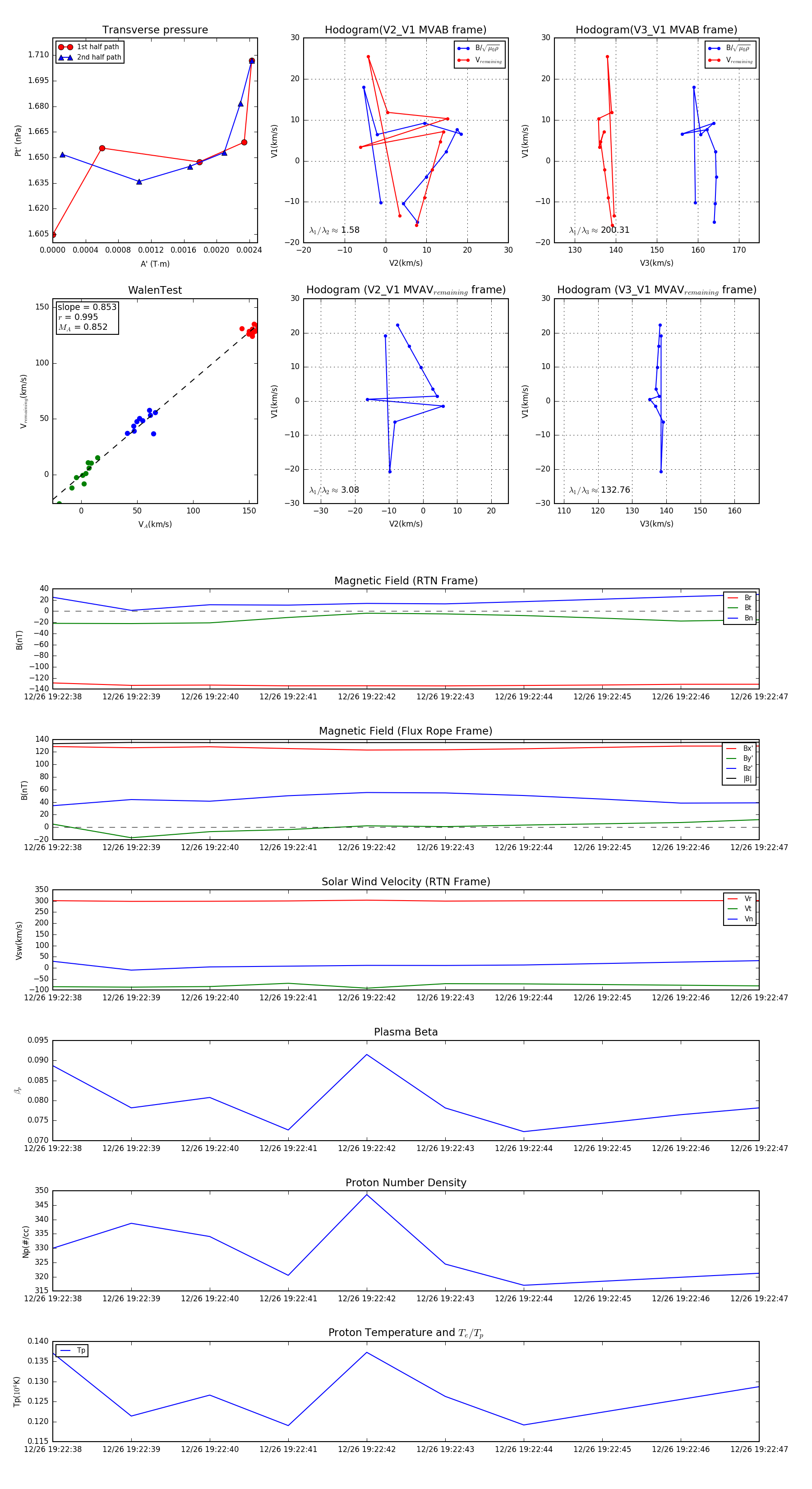
Flux Rope in 2023

Flux Rope Event 2023-12-26 19:22:38 ~ 2023-12-26 19:22:47 (10 seconds)


plot