HOME   LIST
‹–   –›

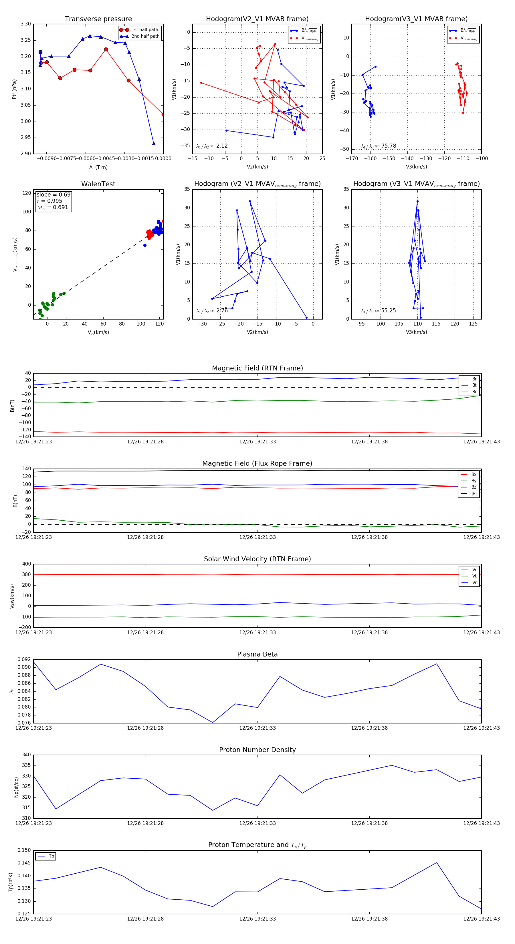
Flux Rope in 2023

Flux Rope Event 2023-12-26 19:21:23 ~ 2023-12-26 19:21:43 (21 seconds)


plot