HOME   LIST
‹–   –›

Flux Rope in 2023

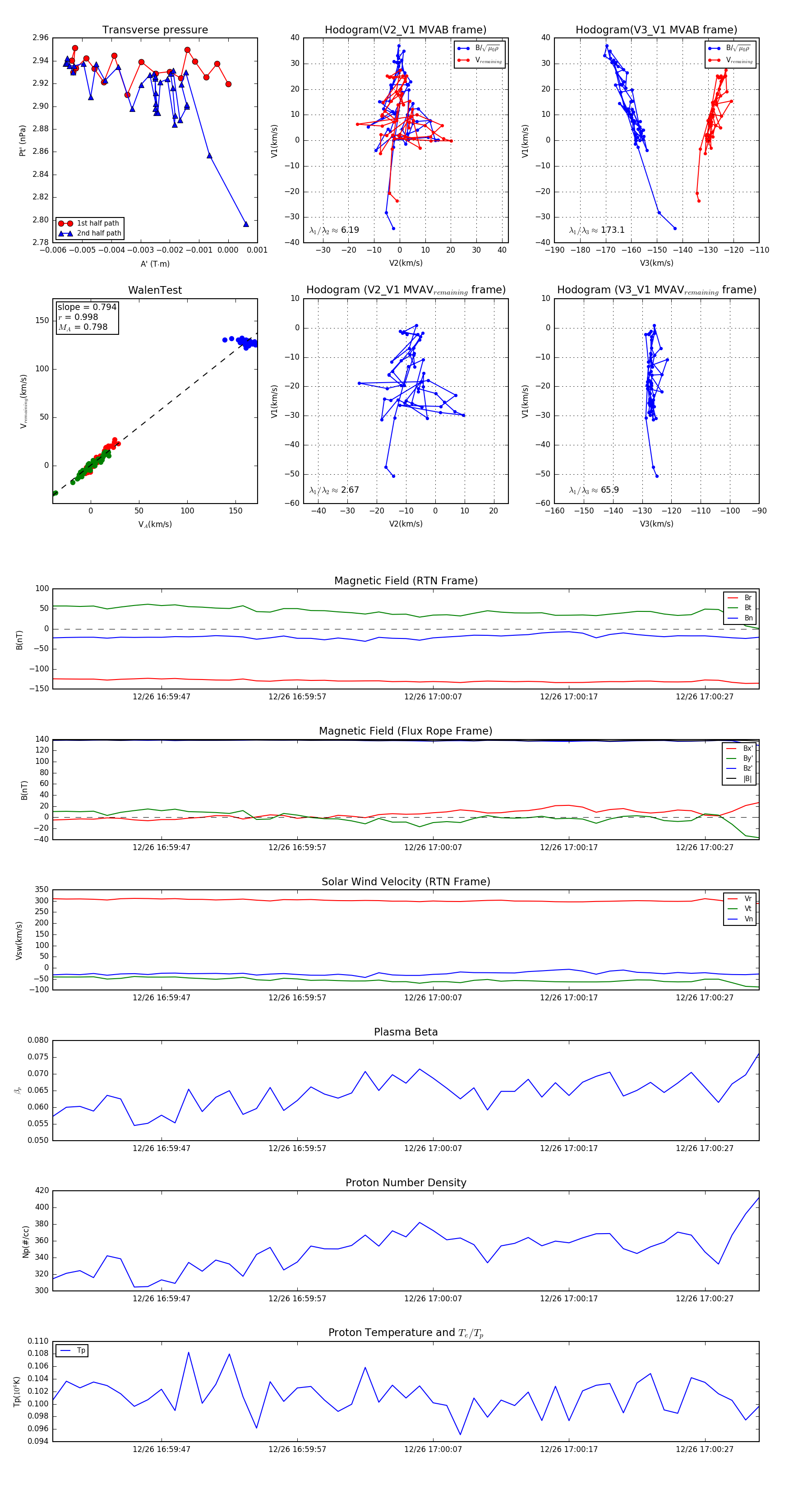
Flux Rope Event 2023-12-26 16:59:39 ~ 2023-12-26 17:00:31 (53 seconds)


plot