HOME   LIST
‹–   –›

Flux Rope in 2023

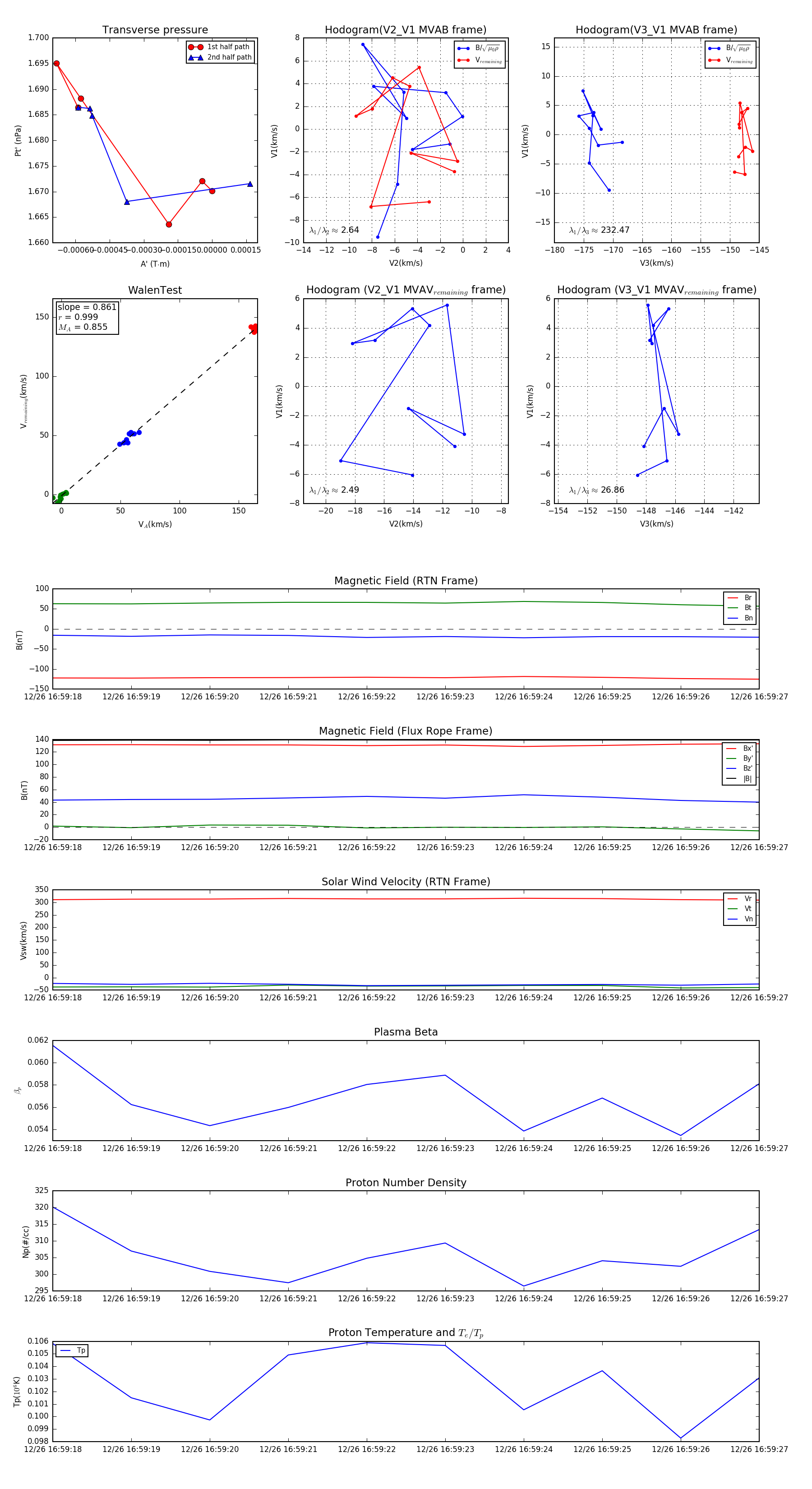
Flux Rope Event 2023-12-26 16:59:18 ~ 2023-12-26 16:59:27 (10 seconds)


plot