HOME   LIST
‹–   –›

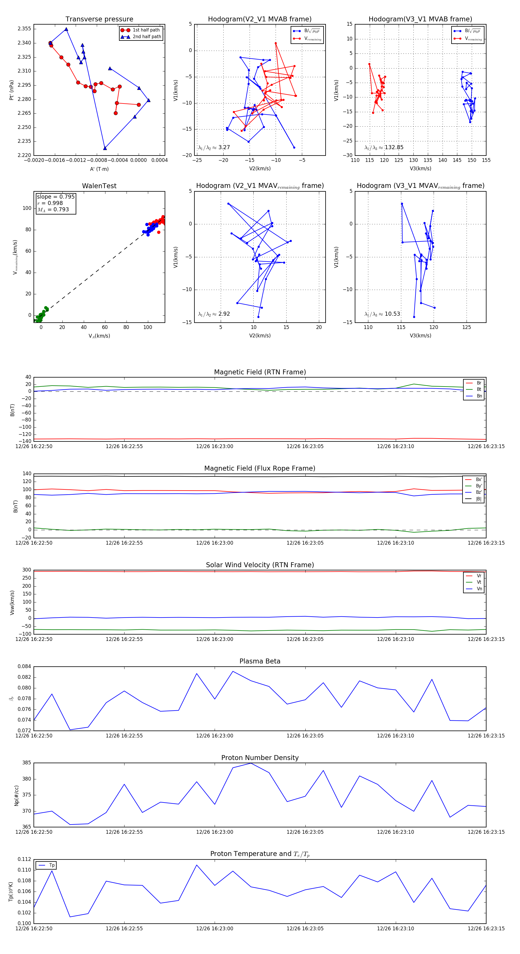
Flux Rope in 2023

Flux Rope Event 2023-12-26 16:22:50 ~ 2023-12-26 16:23:15 (26 seconds)


plot