HOME   LIST
‹–   –›

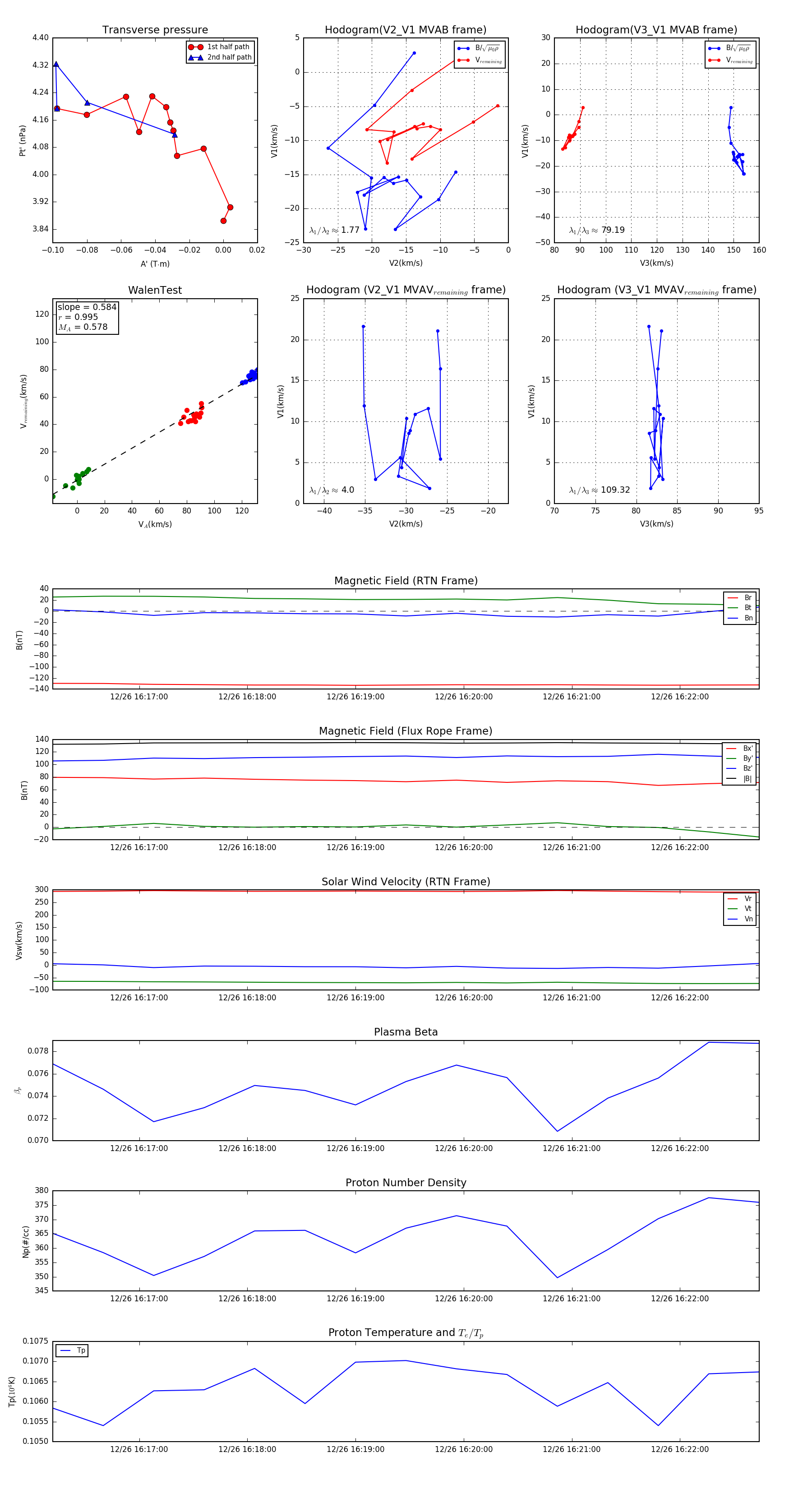
Flux Rope in 2023

Flux Rope Event 2023-12-26 16:16:12 ~ 2023-12-26 16:22:44 (393 seconds)


plot