HOME   LIST
‹–   –›

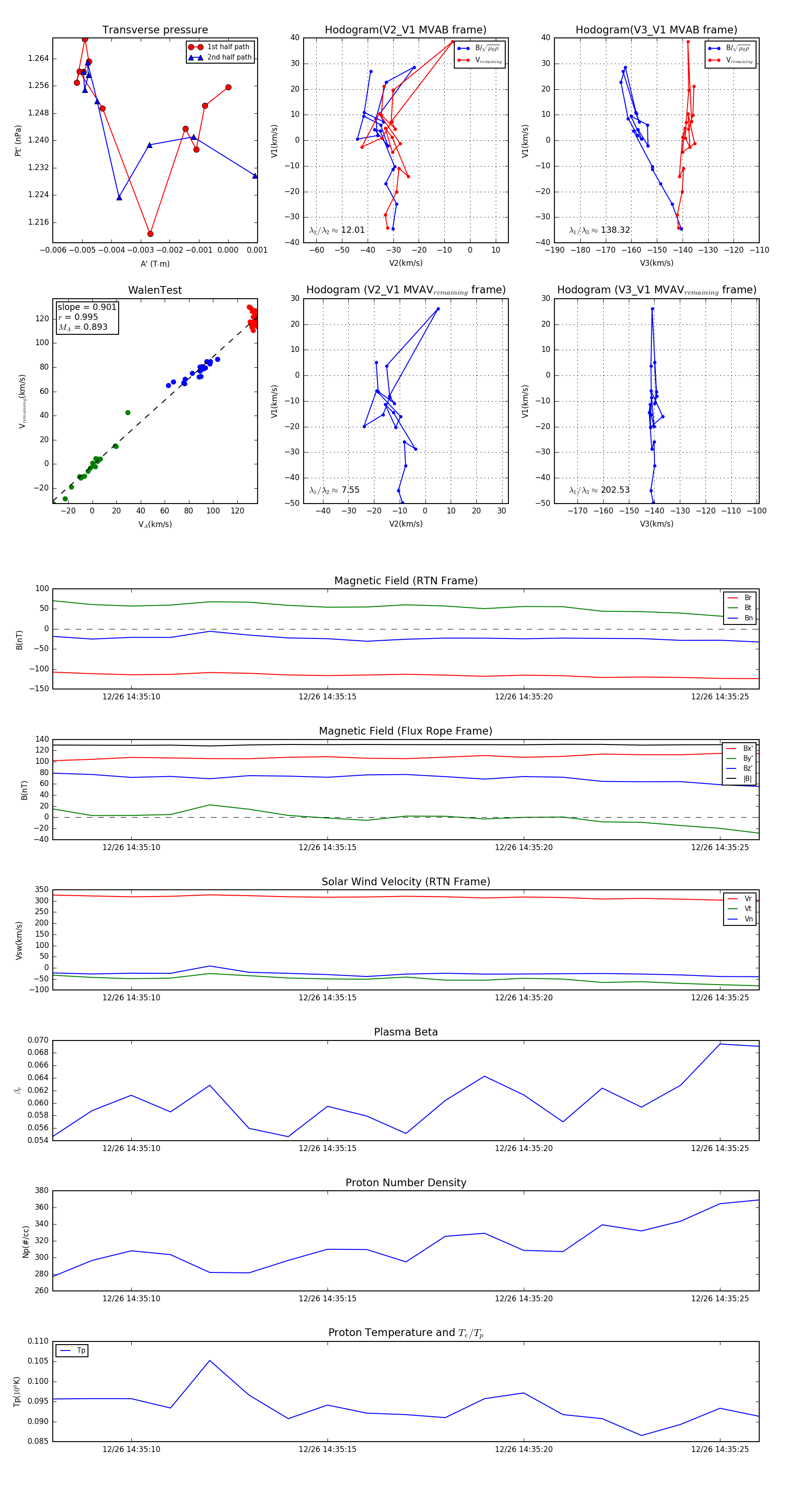
Flux Rope in 2023

Flux Rope Event 2023-12-26 14:35:08 ~ 2023-12-26 14:35:26 (19 seconds)


plot