HOME   LIST
‹–   –›

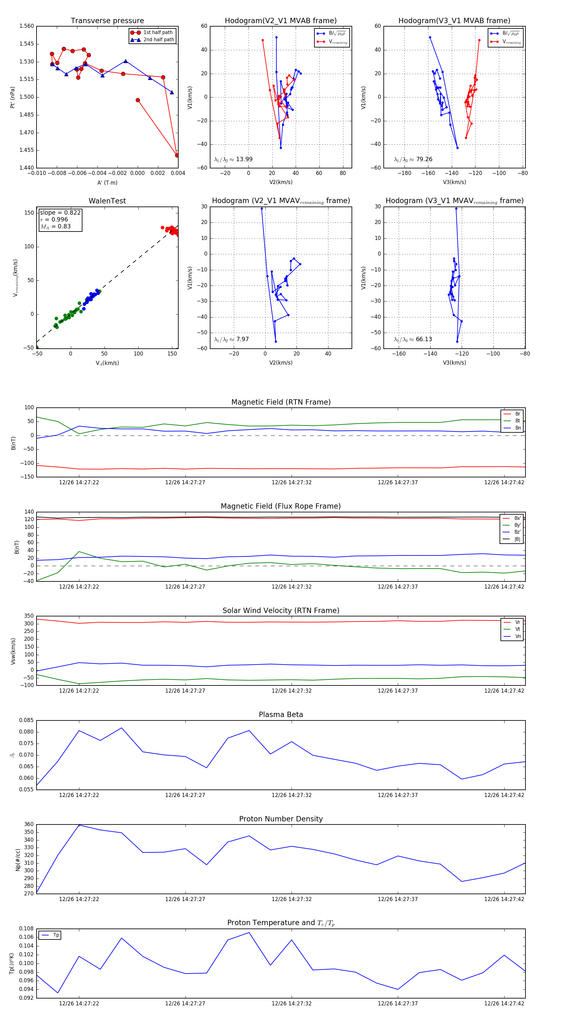
Flux Rope in 2023

Flux Rope Event 2023-12-26 14:27:20 ~ 2023-12-26 14:27:43 (24 seconds)


plot