HOME   LIST
‹–   –›

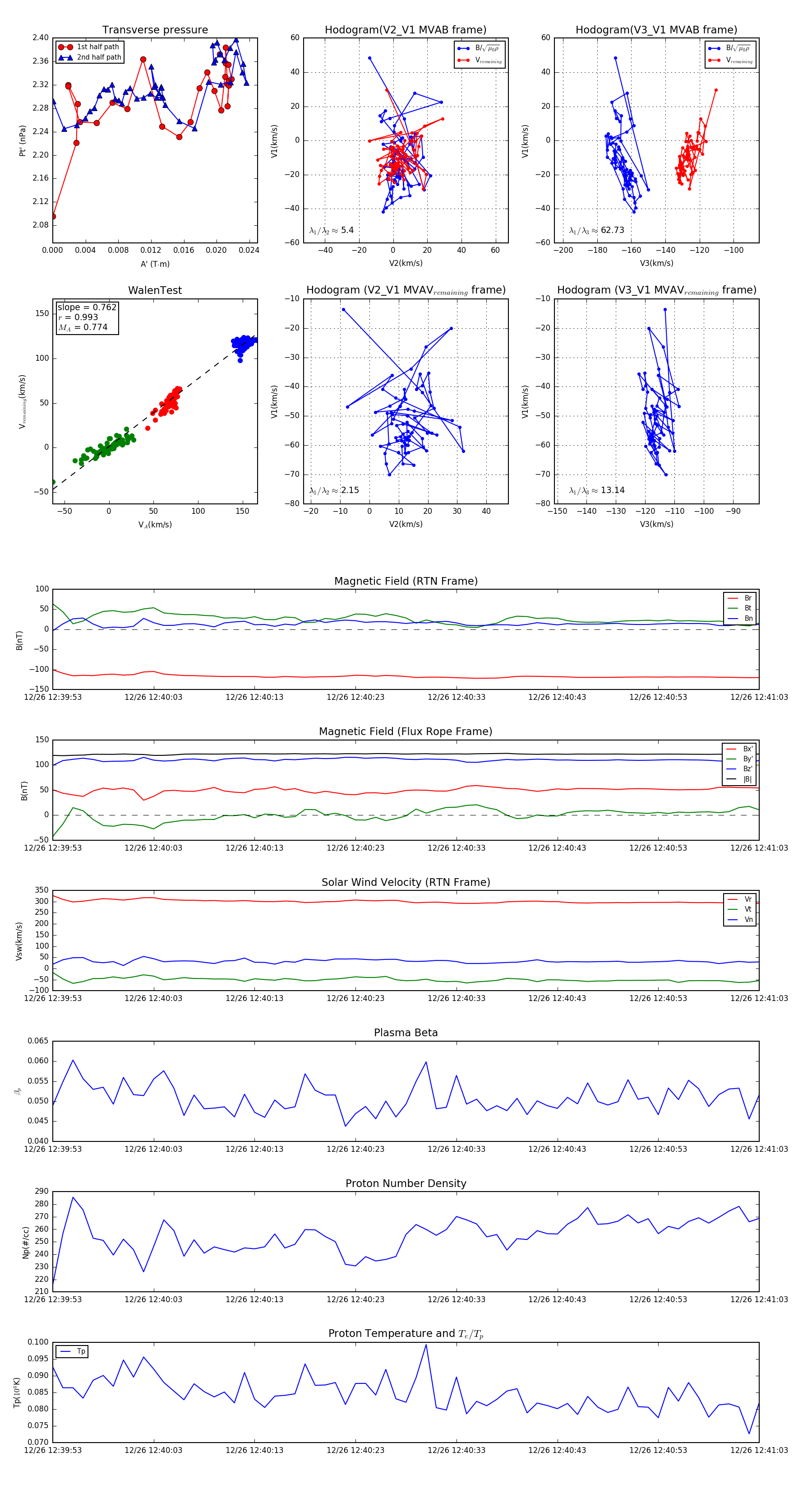
Flux Rope in 2023

Flux Rope Event 2023-12-26 12:39:53 ~ 2023-12-26 12:41:03 (71 seconds)


plot