HOME   LIST
‹–   –›

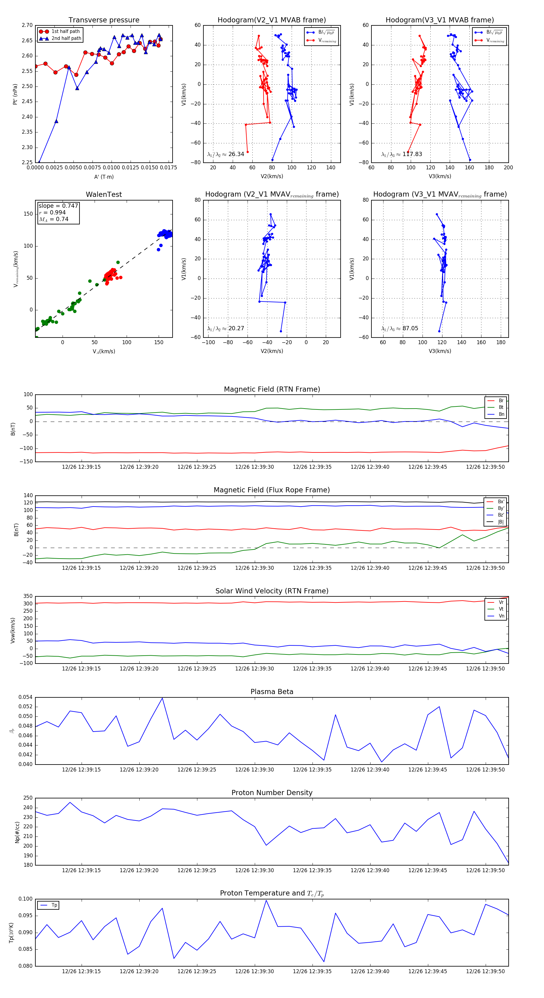
Flux Rope in 2023

Flux Rope Event 2023-12-26 12:39:11 ~ 2023-12-26 12:39:52 (42 seconds)


plot