HOME   LIST
‹–   –›

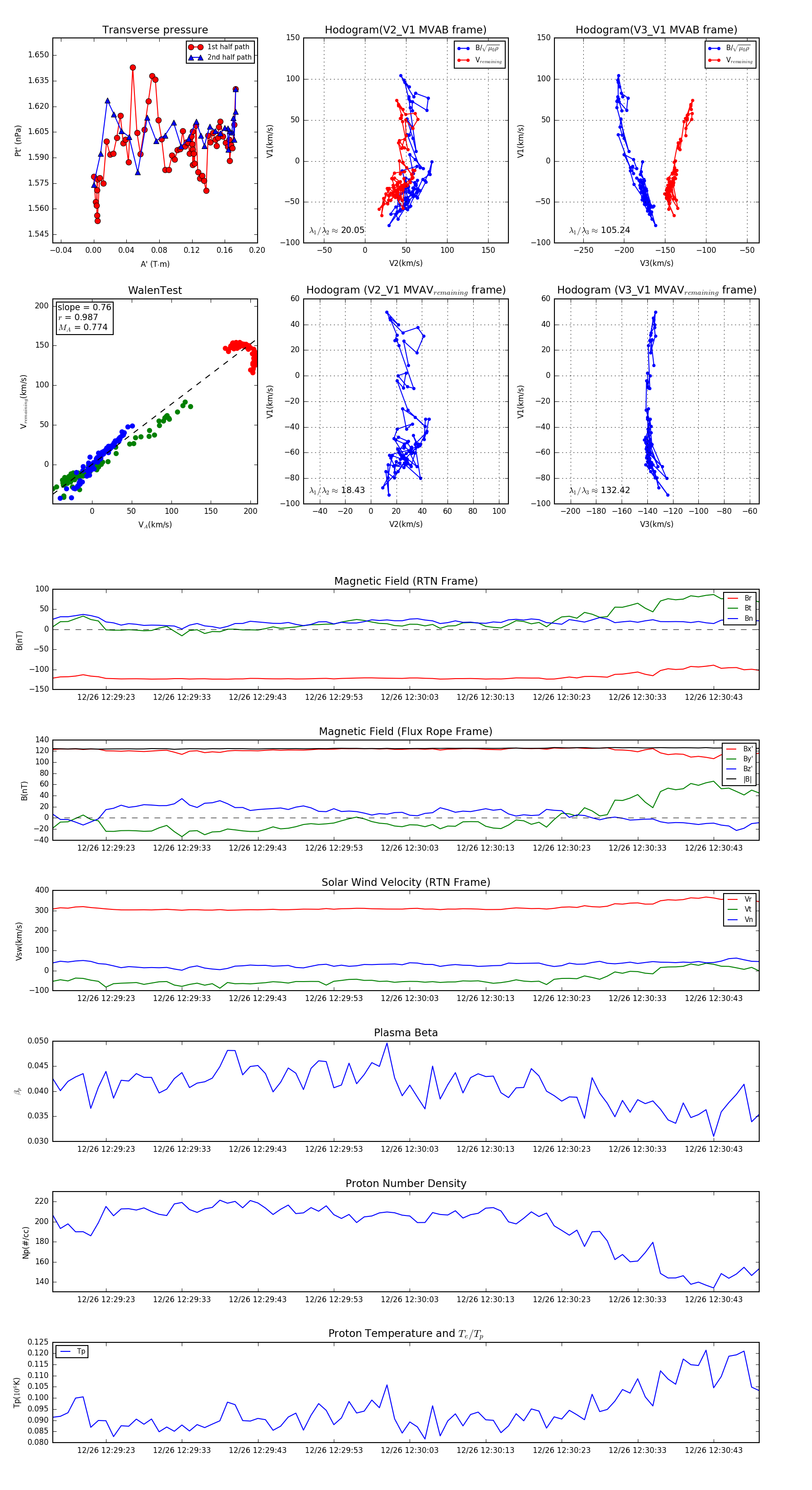
Flux Rope in 2023

Flux Rope Event 2023-12-26 12:29:16 ~ 2023-12-26 12:30:49 (94 seconds)


plot