HOME   LIST
‹–   –›

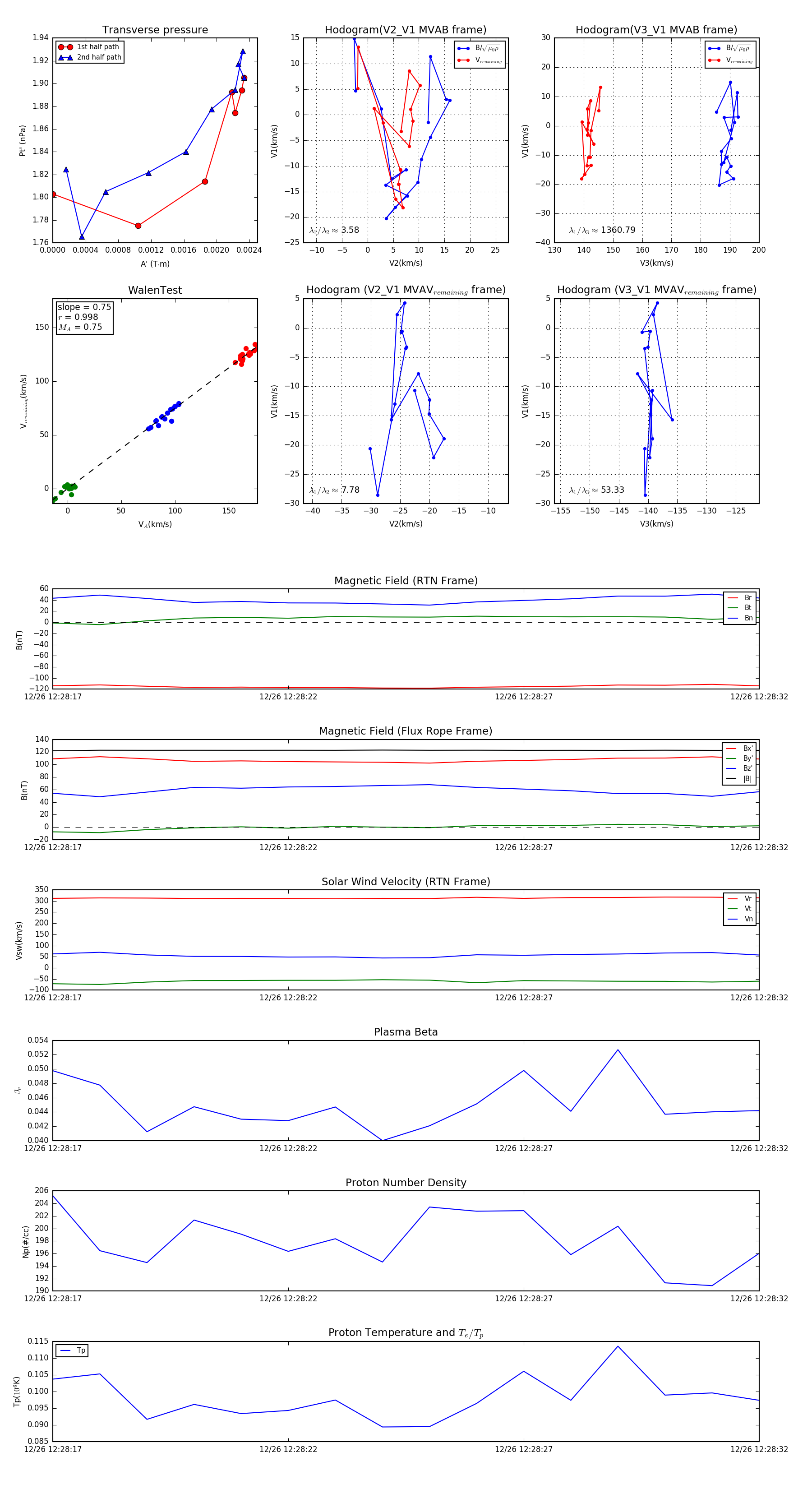
Flux Rope in 2023

Flux Rope Event 2023-12-26 12:28:17 ~ 2023-12-26 12:28:32 (16 seconds)


plot