HOME   LIST
‹–   –›

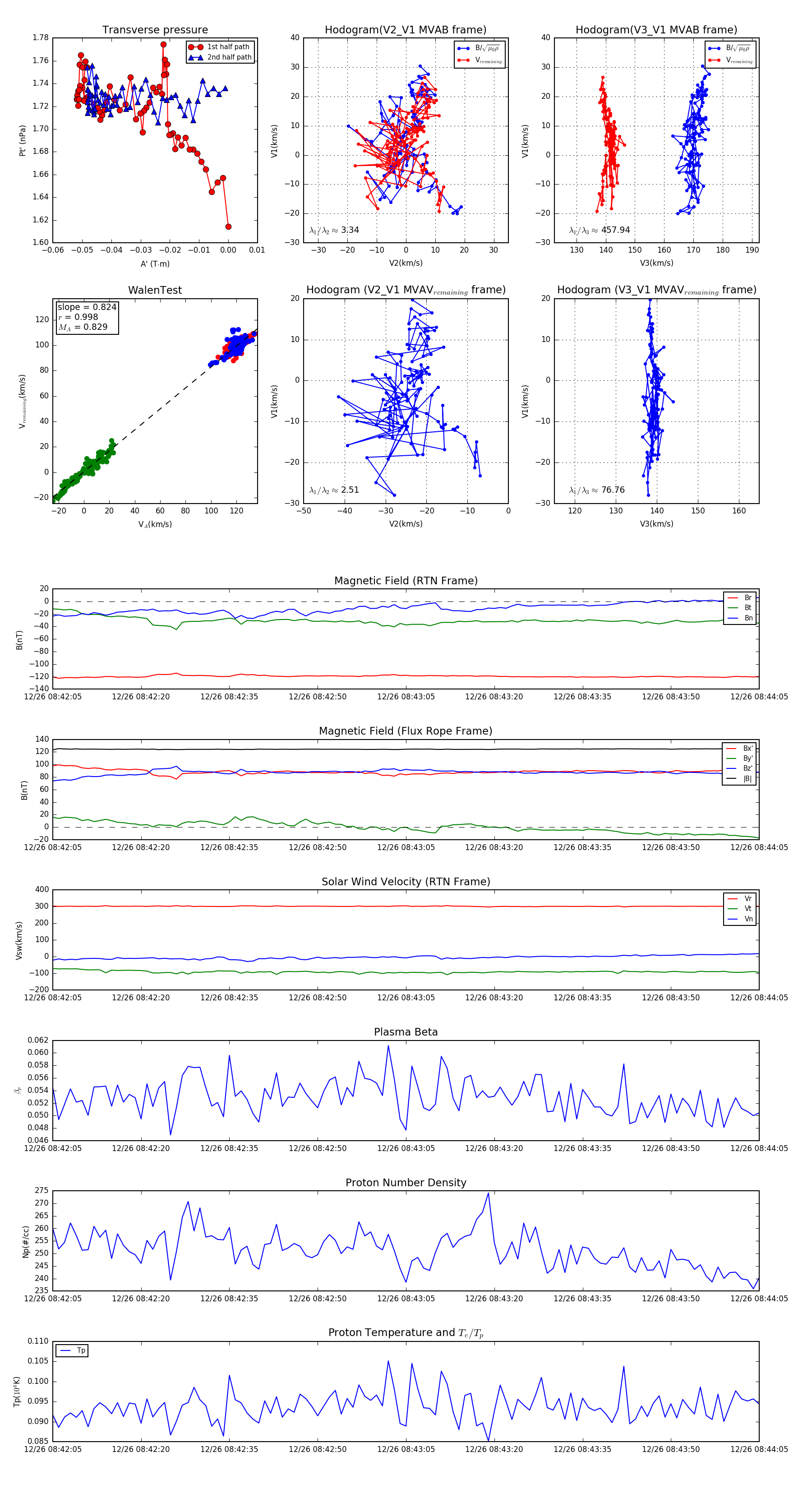
Flux Rope in 2023

Flux Rope Event 2023-12-26 08:42:05 ~ 2023-12-26 08:44:05 (121 seconds)


plot