HOME   LIST
‹–   –›

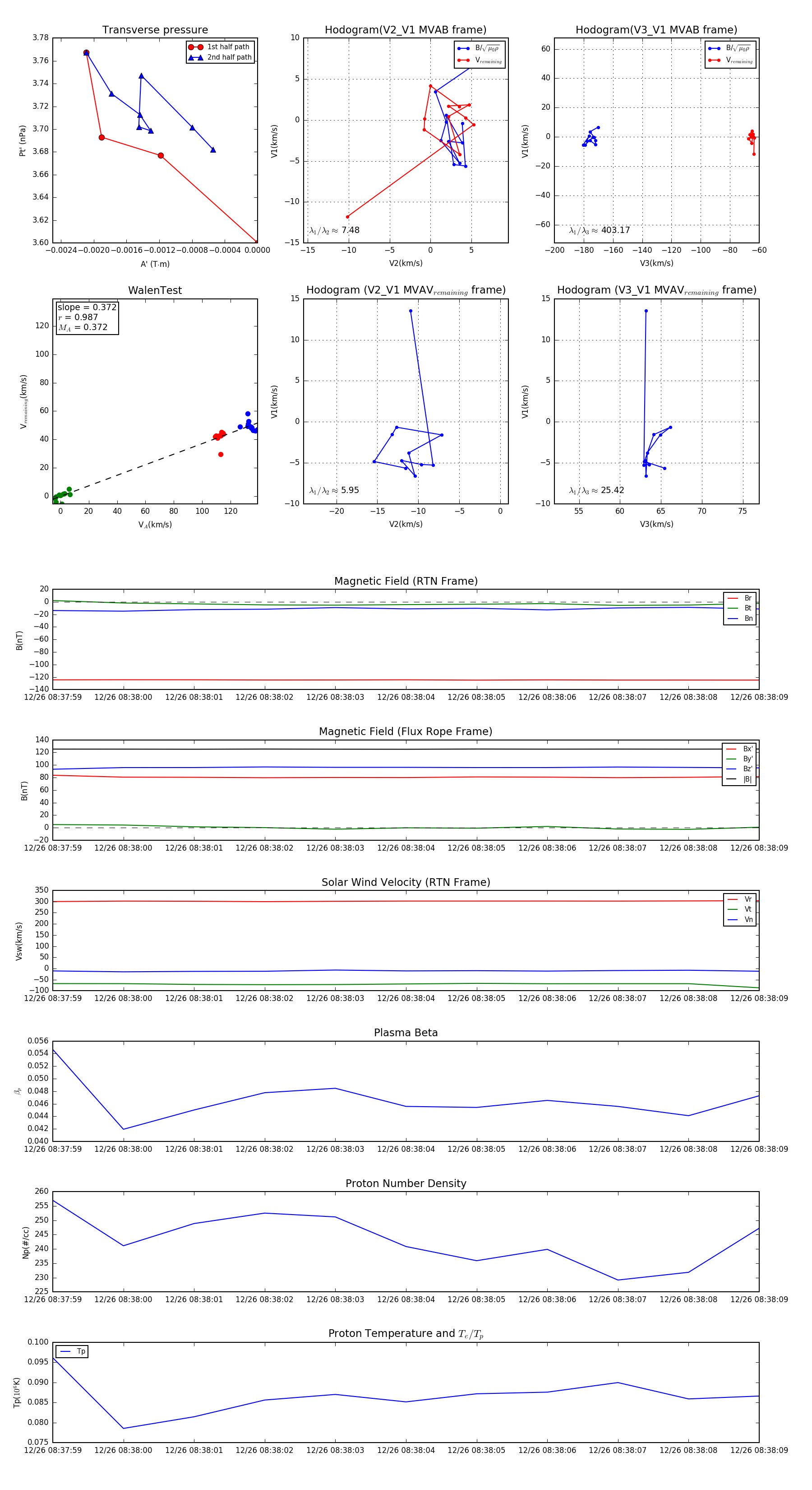
Flux Rope in 2023

Flux Rope Event 2023-12-26 08:37:59 ~ 2023-12-26 08:38:09 (11 seconds)


plot