HOME   LIST
‹–   –›

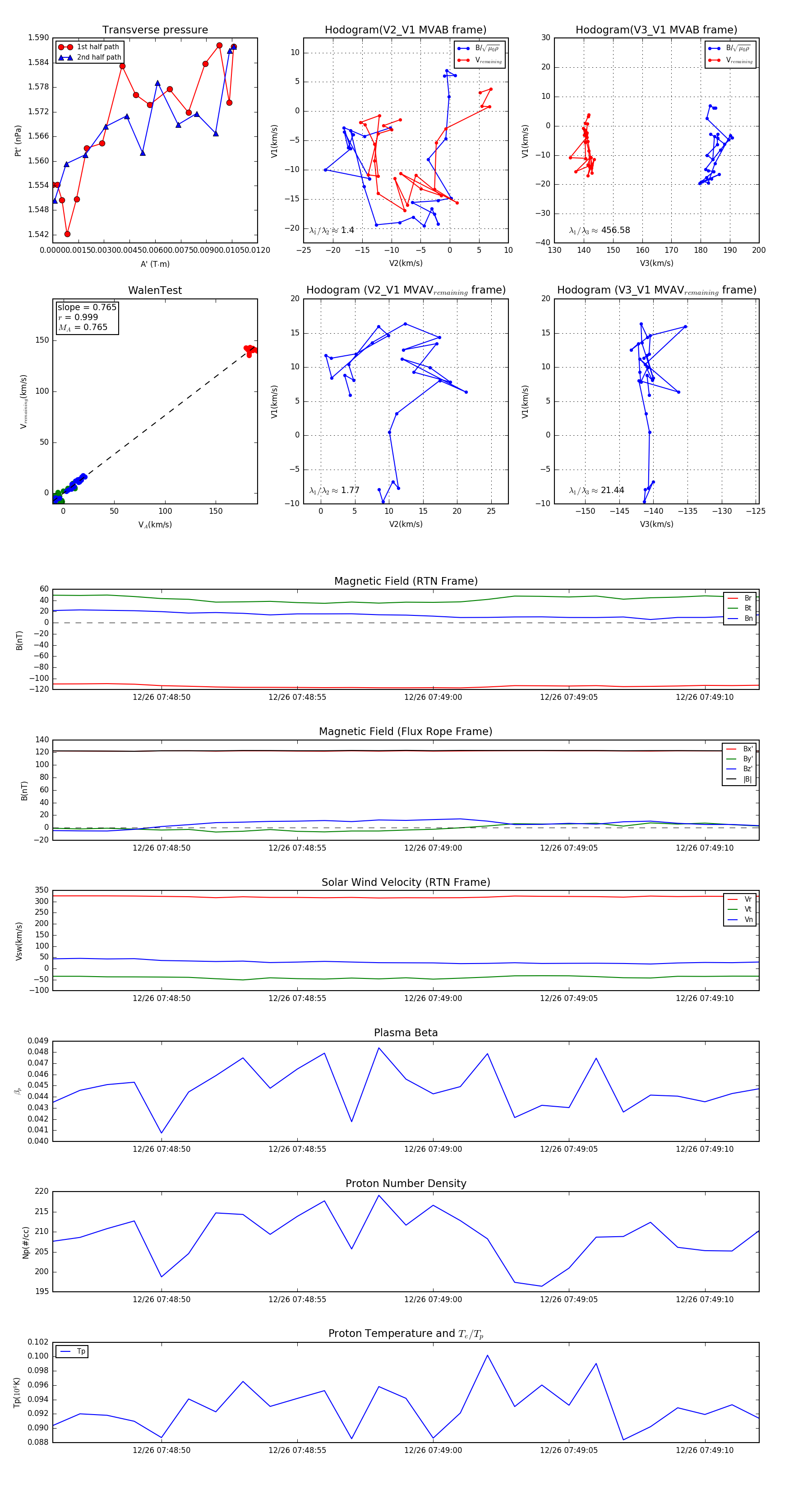
Flux Rope in 2023

Flux Rope Event 2023-12-26 07:48:46 ~ 2023-12-26 07:49:12 (27 seconds)


plot