HOME   LIST
‹–   –›

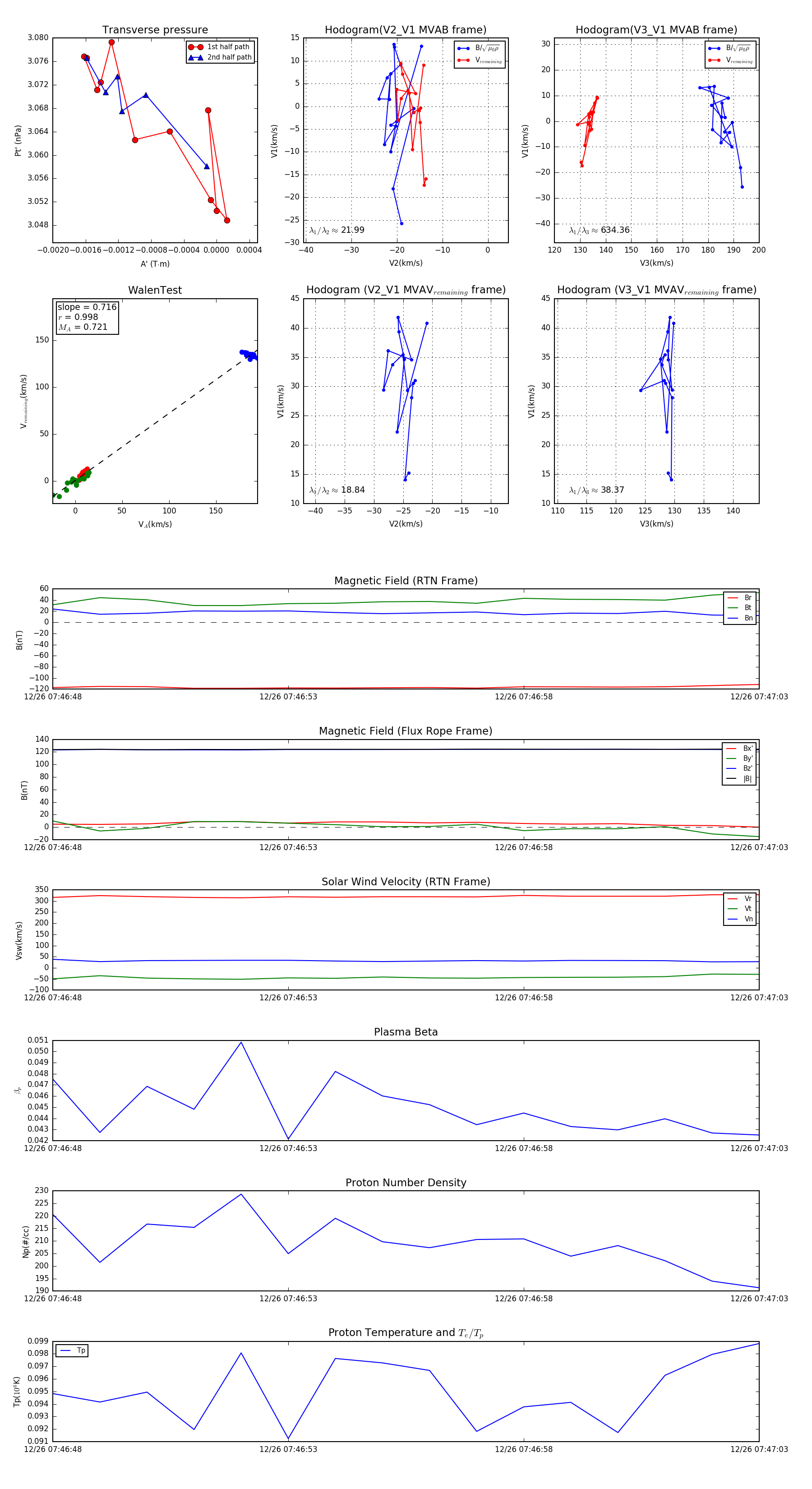
Flux Rope in 2023

Flux Rope Event 2023-12-26 07:46:48 ~ 2023-12-26 07:47:03 (16 seconds)


plot