HOME   LIST
‹–   –›

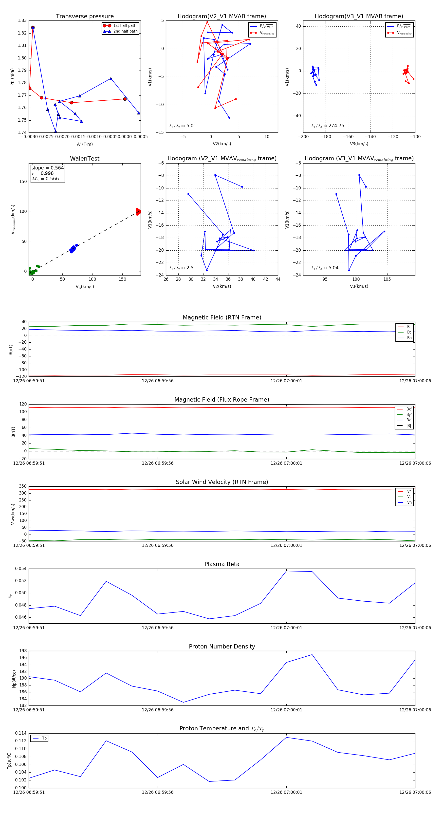
Flux Rope in 2023

Flux Rope Event 2023-12-26 06:59:51 ~ 2023-12-26 07:00:06 (16 seconds)


plot