HOME   LIST
‹–   –›

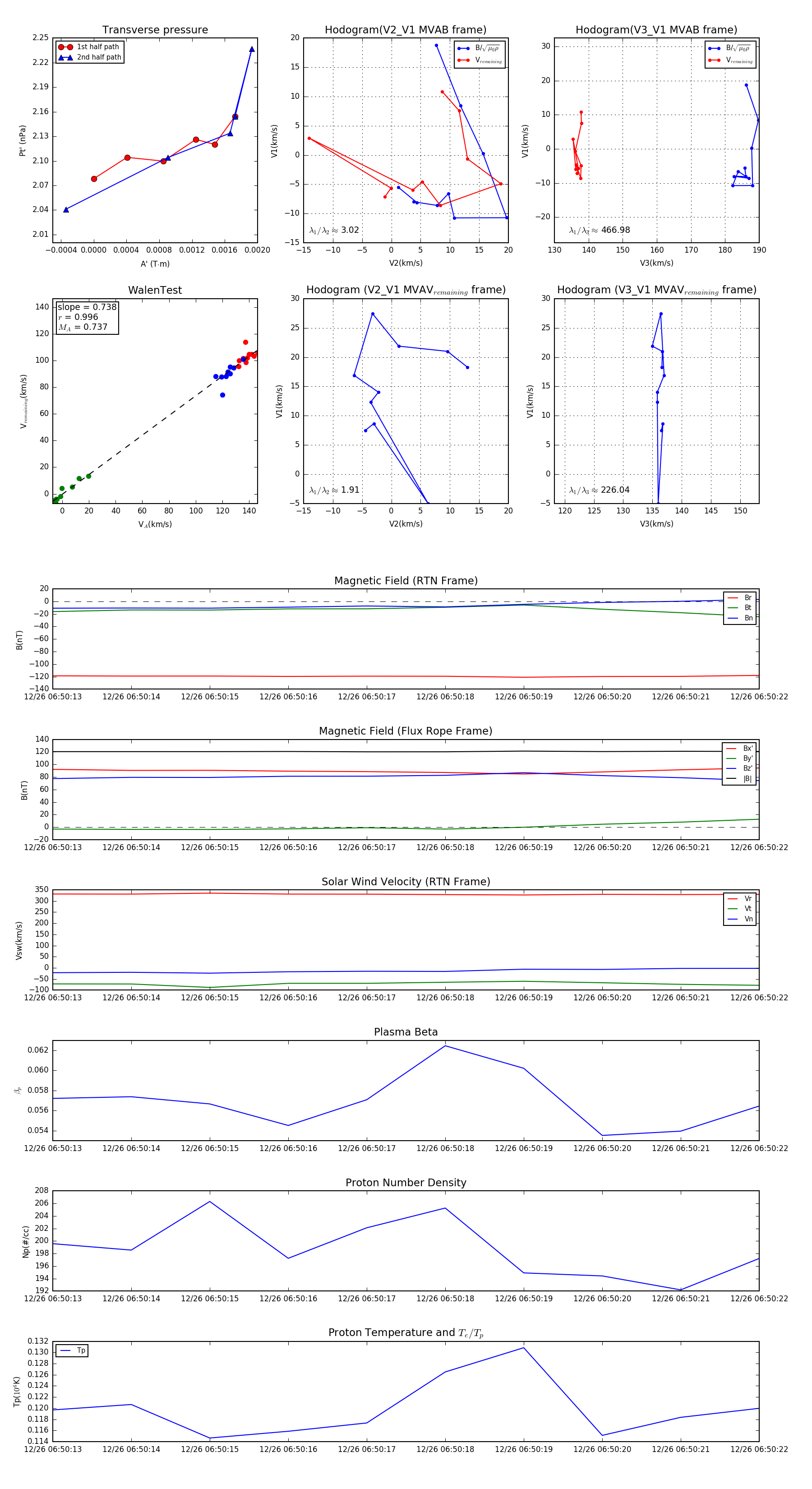
Flux Rope in 2023

Flux Rope Event 2023-12-26 06:50:13 ~ 2023-12-26 06:50:22 (10 seconds)


plot