HOME   LIST
‹–   –›

Flux Rope in 2023

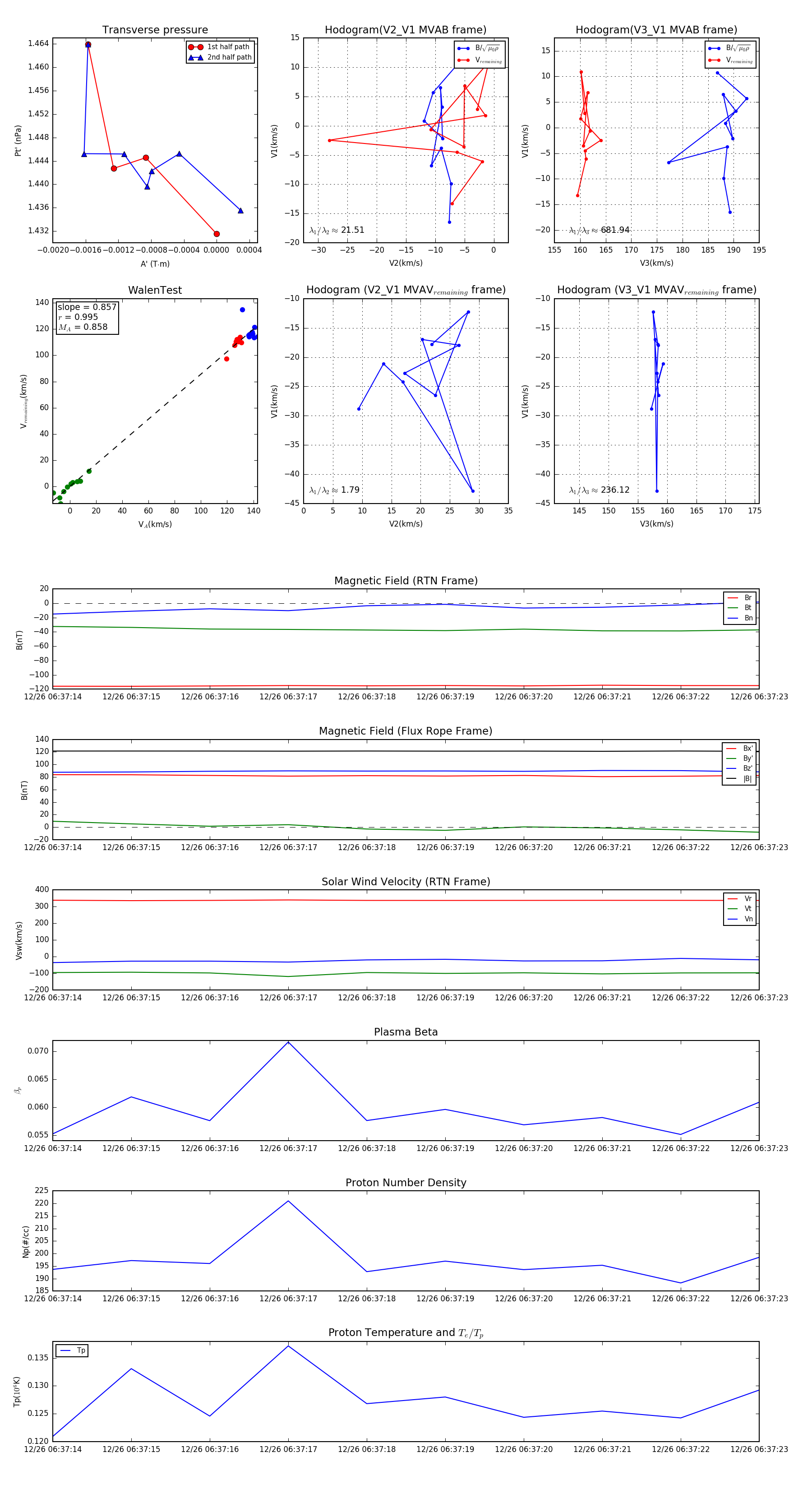
Flux Rope Event 2023-12-26 06:37:14 ~ 2023-12-26 06:37:23 (10 seconds)


plot