HOME   LIST
‹–   –›

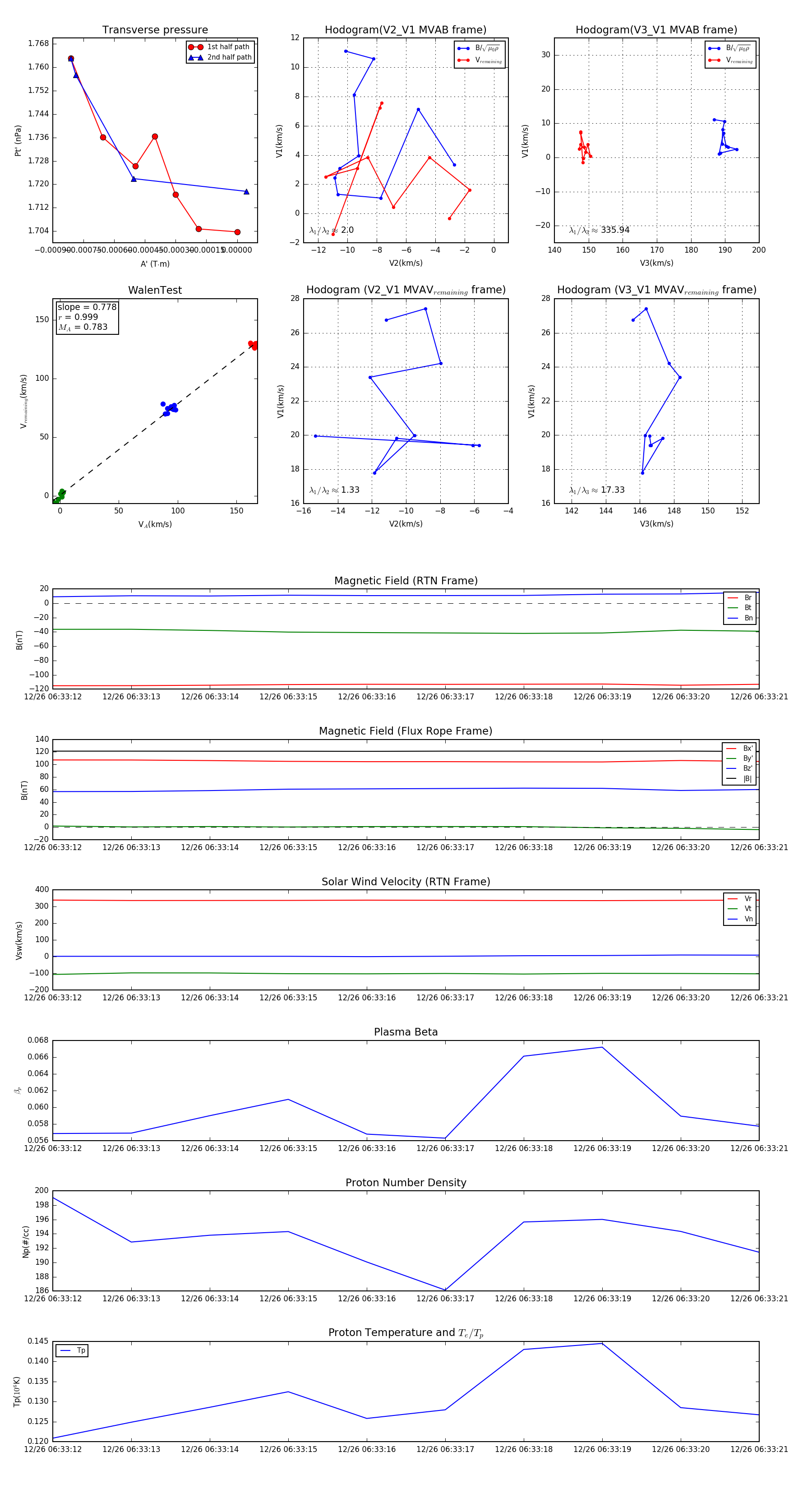
Flux Rope in 2023

Flux Rope Event 2023-12-26 06:33:12 ~ 2023-12-26 06:33:21 (10 seconds)


plot