HOME   LIST
‹–   –›

Flux Rope in 2023

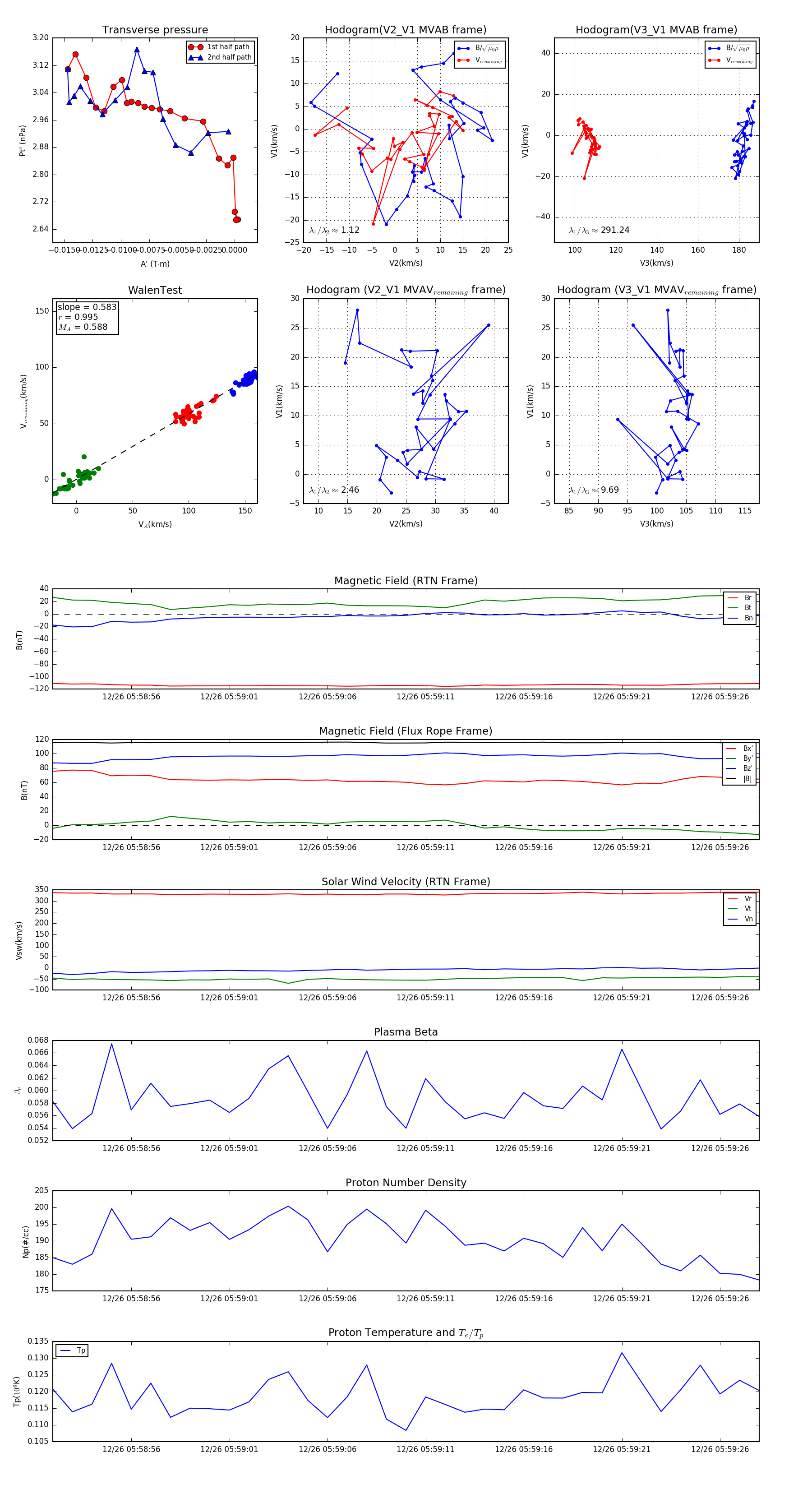
Flux Rope Event 2023-12-26 05:58:52 ~ 2023-12-26 05:59:28 (37 seconds)


plot