HOME   LIST
‹–   –›

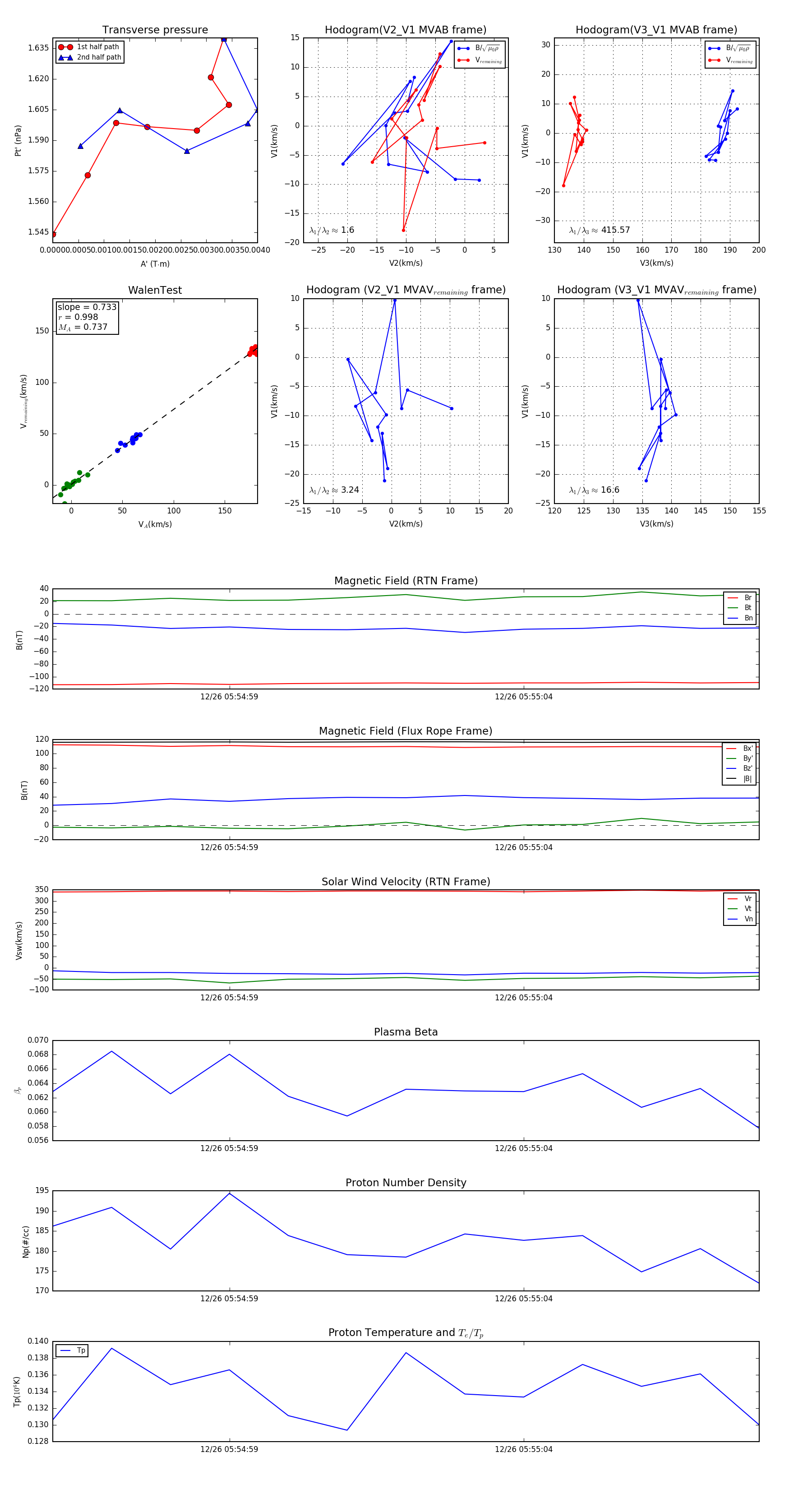
Flux Rope in 2023

Flux Rope Event 2023-12-26 05:54:56 ~ 2023-12-26 05:55:08 (13 seconds)


plot