HOME   LIST
‹–   –›

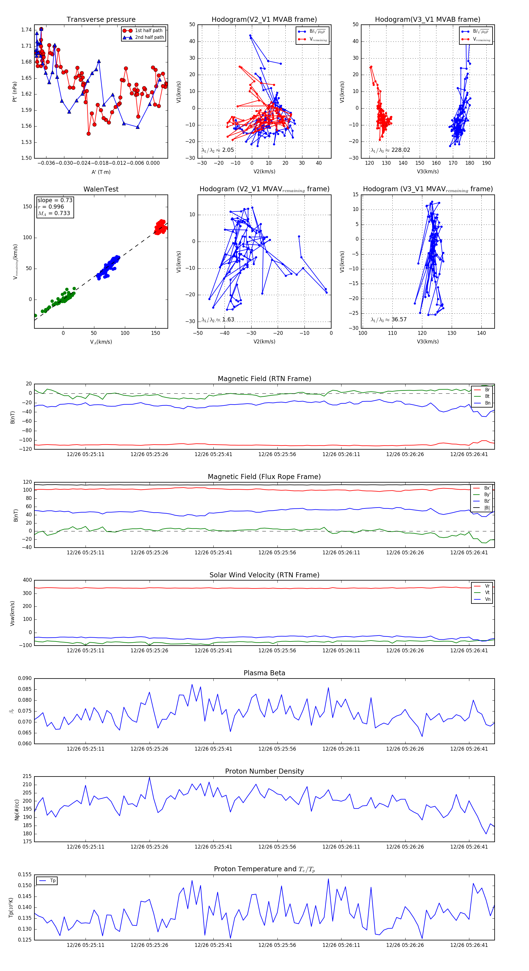
Flux Rope in 2023

Flux Rope Event 2023-12-26 05:24:59 ~ 2023-12-26 05:26:47 (109 seconds)


plot