HOME   LIST
‹–   –›

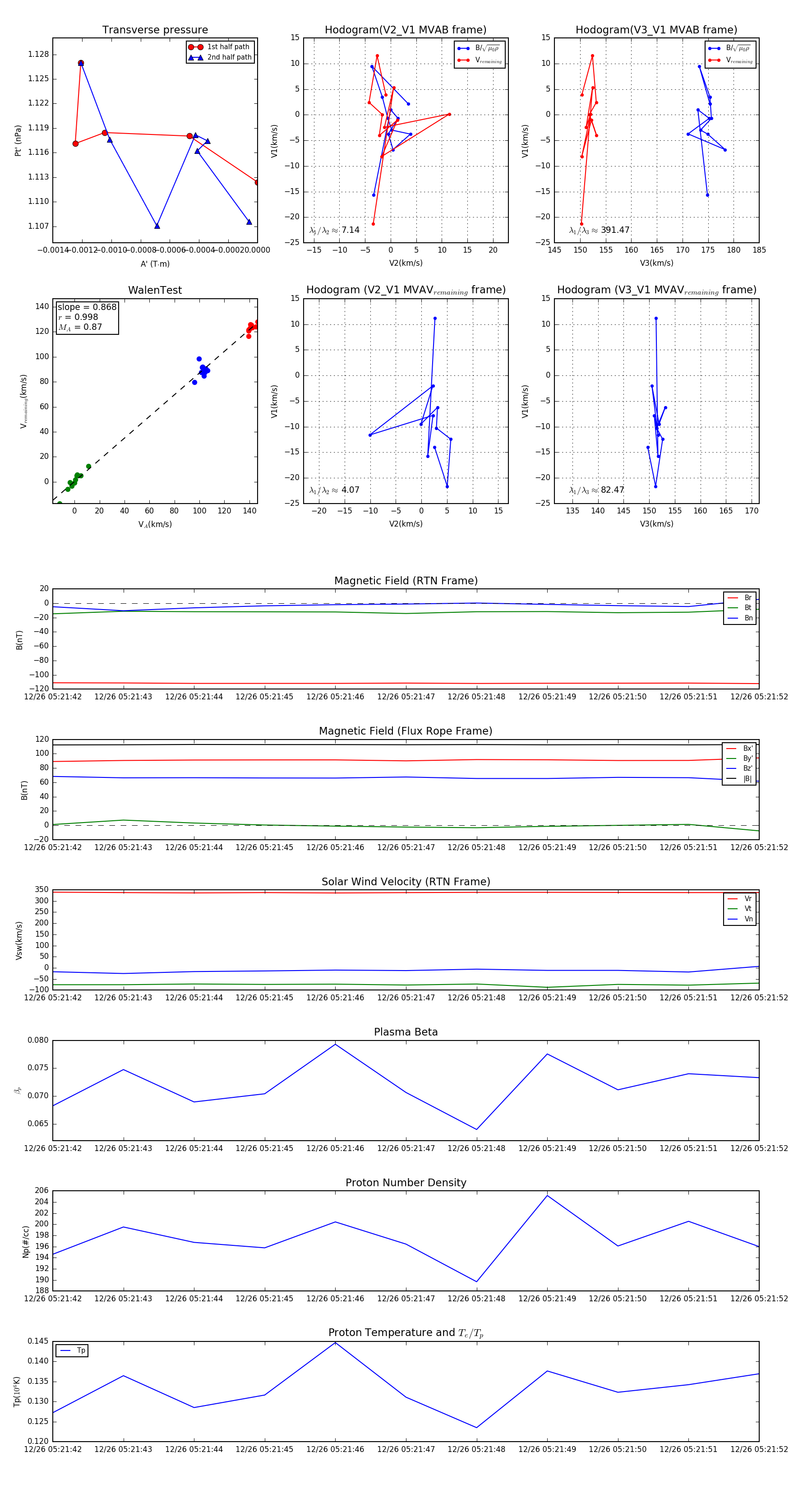
Flux Rope in 2023

Flux Rope Event 2023-12-26 05:21:42 ~ 2023-12-26 05:21:52 (11 seconds)


plot