HOME   LIST
‹–   –›

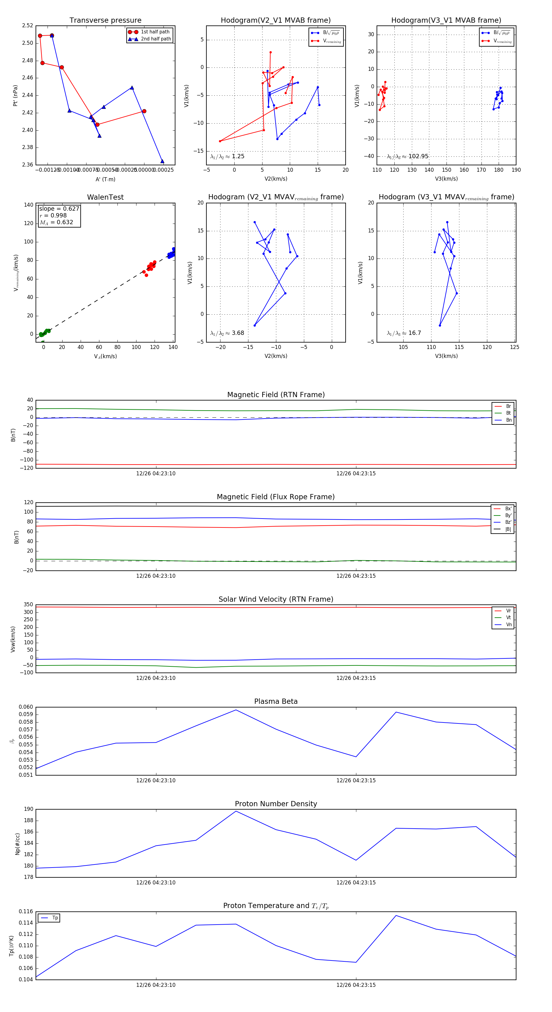
Flux Rope in 2023

Flux Rope Event 2023-12-26 04:23:07 ~ 2023-12-26 04:23:19 (13 seconds)


plot