HOME   LIST
‹–   –›

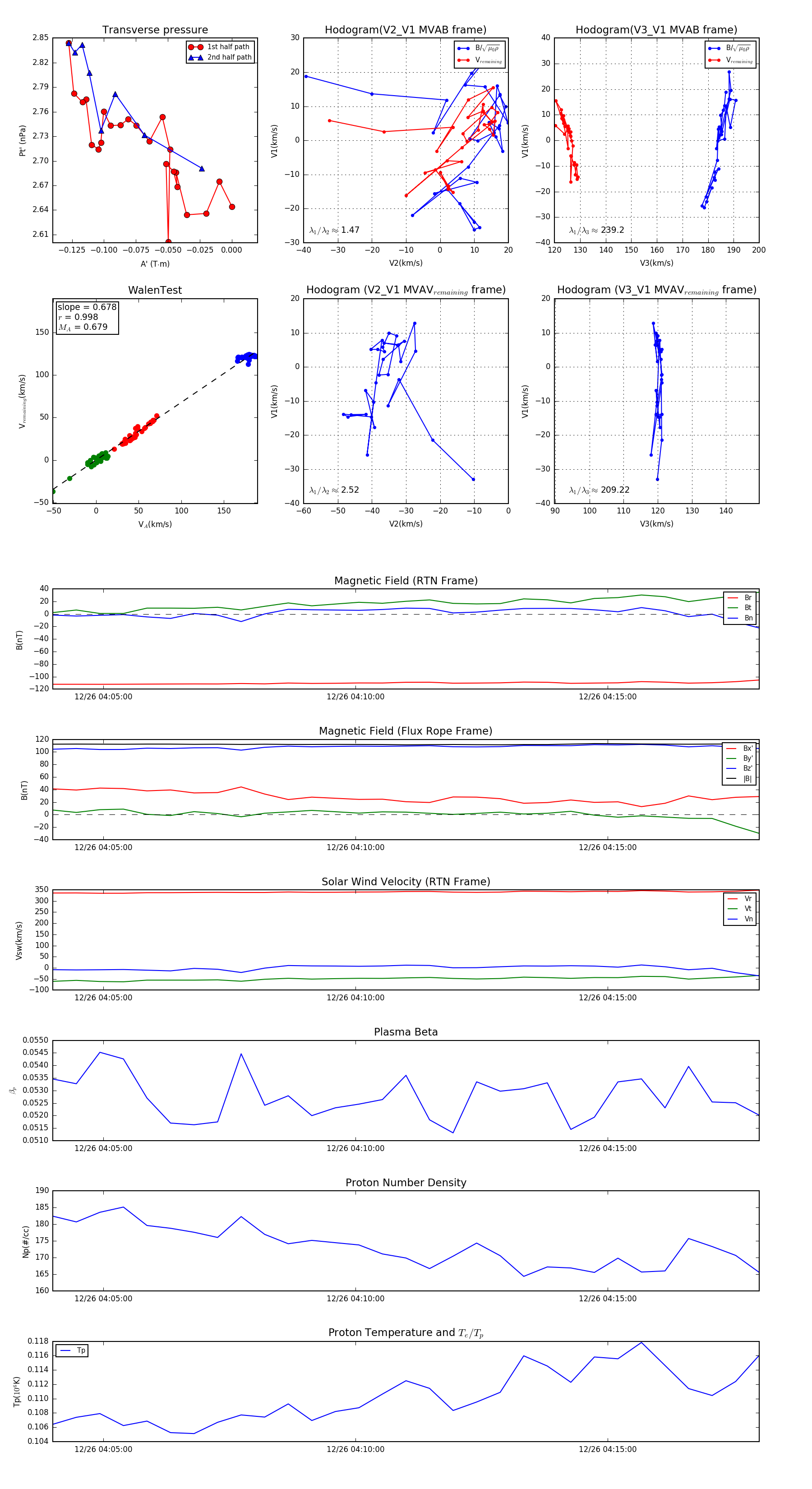
Flux Rope in 2023

Flux Rope Event 2023-12-26 04:04:00 ~ 2023-12-26 04:18:00 (841 seconds)


plot