HOME   LIST
‹–   –›

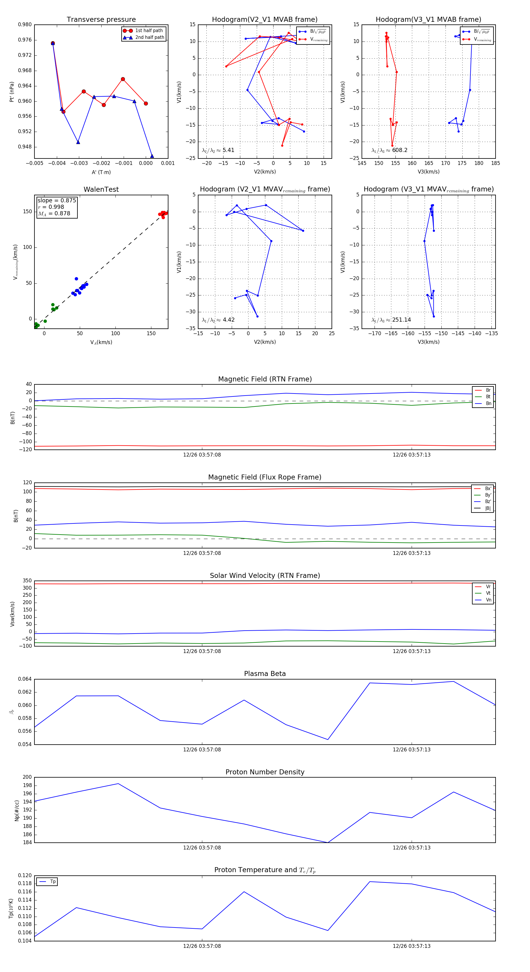
Flux Rope in 2023

Flux Rope Event 2023-12-26 03:57:04 ~ 2023-12-26 03:57:15 (12 seconds)


plot