HOME   LIST
‹–   –›

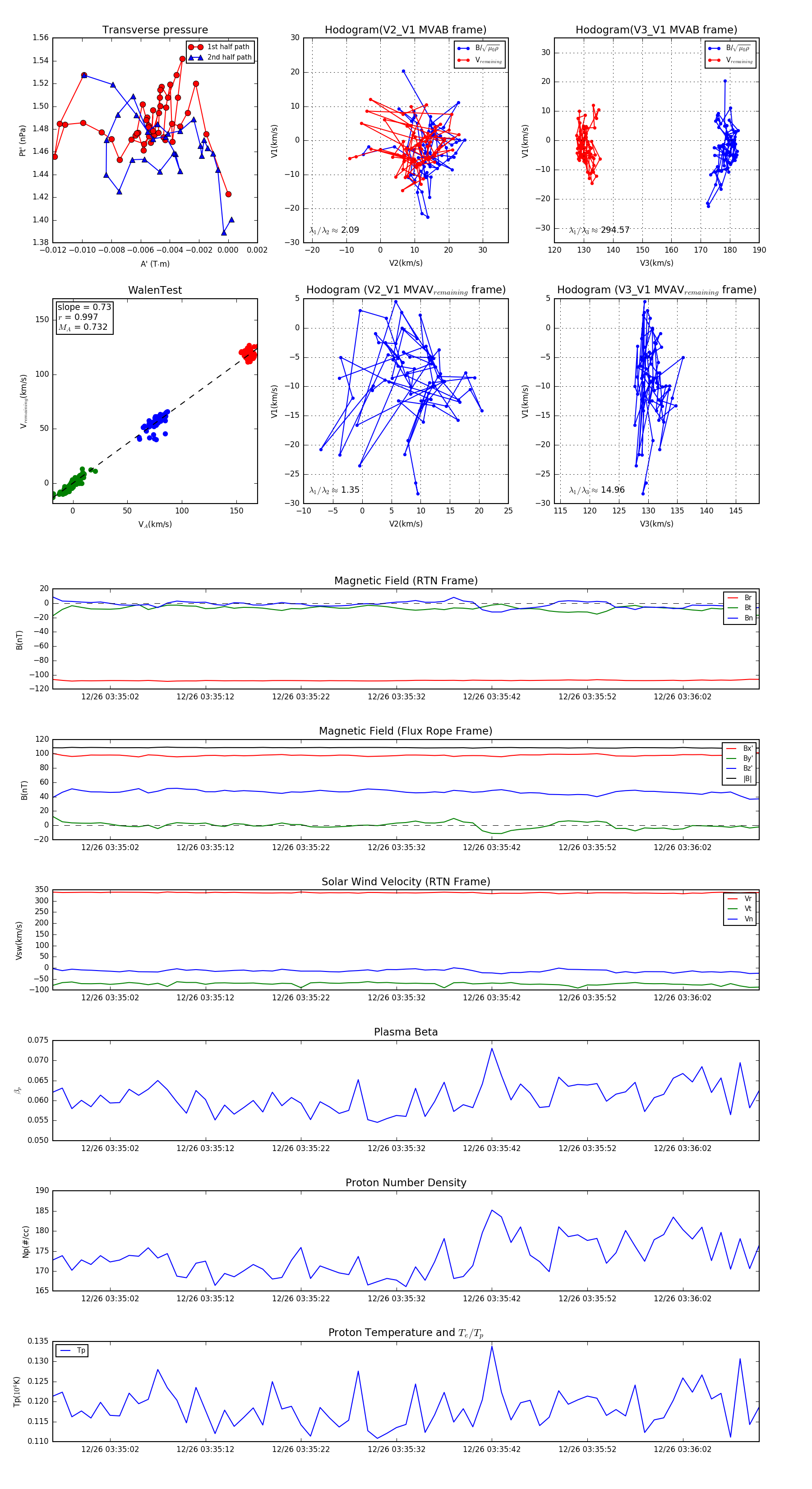
Flux Rope in 2023

Flux Rope Event 2023-12-26 03:34:56 ~ 2023-12-26 03:36:10 (75 seconds)


plot